
效果图
二、模型制作过程
1、在创建模型前一定要先考虑好建模的思路,这可以避免多余的重复操作。

图1
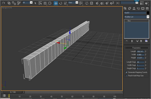
2、先创建一个box,因为一会要为其加入弯曲修改器,所以要加大横向的段数。

图2
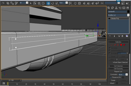
3、将物体转化为poly多边形,进入线层级,选择横向的线,进行两次chamfer,得到一个比较圆滑的倒角。给物体加倒角,这是为了使物体看起来更加有体积感,在渲染的时候会有更好的效果。(在现实产品中是不会出现绝对的直角的)

图3
4、用相同的方法为两端加倒角,这两个步骤一定要分开完成,这样可以得到更真实的倒角,如果一起选择所有的线为它们加入倒角,就会出现非四边形。如果要为物体加入圆滑就很容易出现破面的现象,所以大家一定不要怕麻烦。

图4
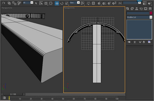
5、给物体加入bend修改器,并使物体的一端与X轴是处于垂直状态,方便以后的操作,弯曲的角度不要太大,因为这只是弩的一半,一会还要复制出另外一半进行组合。

图5
6、这就不用多说啦,用上面的步骤做出一个稍微短一些的物体,并将它们的一端对齐。

图6
7、下面我们来进行螺丝的制作,创建一个Cylinder圆柱体,将Sides的参数设为6,将物体转化为poly多边形。

图7
8、这时我们会发现这个六边形看起来有些别扭,进入面层级选择六边形所有的面,点击这个按钮,就会发现六边形的显示恢复了正常。

图8

图9

图10
9、分别利用Bevell Inset和Extrude来回挤压的方法来完成螺丝的制作,在后面的建模过程中,许多东西都采用这种方法来创建完成,后面就不再做过多的重复啦!

图11
10、我们挤压出来我们想要的形状,我们还可以为它的六条边加倒角,让它看起来更真实。

图12
11、将做好的螺丝调整好角度,分别摆放在各自的位置上。

图13
12、利用镜像复制,复制出另一半,然后调整好位置,使其两个端面对齐。

图14

图15

图16
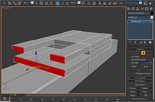
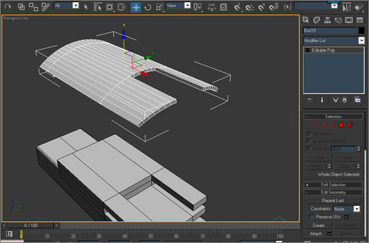
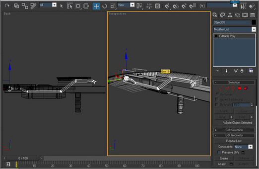
13、下面是主体部分的创建,只要利用上面所介绍的知识就可以做出这些东西来,使用ALT A将它们中心对齐,并将它们调整到各自的位置上,加入弯曲修改器的物体在创建时一定要多加些横向的段数,这样可以使物体看起来更加圆滑。

图17

图18
14、手柄与手托的创建方式相同,创建圆柱体,将其转化成多边形,调成好点的位置,选择相应的面进行挤压。记住:挤压时一定要选择第二项,沿物体自身的法线挤压,要不它将会朝一个方向挤压。

图19
15、创建一个Box,在上面再创建几个球体当作铆钉。

图20
16、创建Box转化为多边形,对点的位置进行调节,然后再复制出一个,将两个物体合并,选择内侧的两个面,用Bridge将两个面进行桥连接。然后对外侧进行倒角处理。

图21

图22
17、创建圆柱体,用Bevel Extrude对圆柱体进行编辑。选择中间的两个面对其进行挤出。通过不断的挤出调点,调整出自己想要的形状。最后对没个转折点进行倒角处理。

图23
18、用Line工具画的钩子的形状,然后为线段添加Extrdue修改器,挤出适当的厚度。

图24

图25

图26
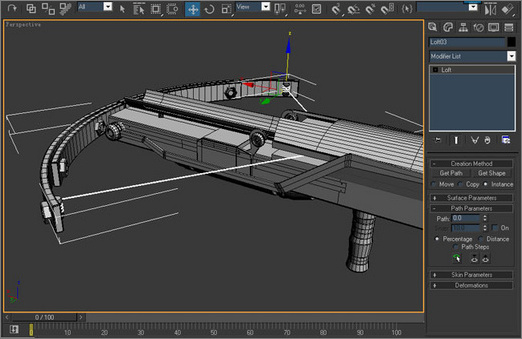
19、在弩的两端创建圆柱体,转化为多边形,然后调整点的位置。根据刚才的圆柱体,在顶视图创建Helix螺旋线。(创建螺旋线的时候一定要留出弩线的距离)把螺旋线转化成可编辑线,进入点层级,调整点的位子。调整好位置后,然后利用LOFT放样做出弩线。这样我们就完成了弩箭的建模。

图27

图28
20、我为金属材质加入NOISE贴图扩大一个方向的坐标值,让材质产生拉丝的效果。

图29
21、渲染是很简单的,这里我只做简单介绍。渲染时,我创建了一个VRAY平面,并为其加入了一个MAX自带的地砖材质,为了使金属的反射更加真实,我为场景加入一个反光板,给它加了一个VRAY灯光材质,倍增值为2。创建目标聚光灯,为灯光加入VRAY阴影。

图30