3DSMAX中创建三维立体模型很简单,主要会用到里面的创建基本体工具,还有对齐功能的应用,复制移动的应用等,具体该怎么创建呢?下面我们就来看看详细的教程。

1、在顶视图创建一个竖直的巧克力色长方体,它的长宽高及其各种参数如下面图纸所示。

2、然后在前视图创建一个横着的灰色长方体桁架,具体的尺寸和参数如下面图纸所示。

3、然后将灰色的长方体沿着Z轴往上移动200mm,在把巧克力色的长方体以实例的方式复制一份,往X轴移动1200mm,如下面图纸所示。

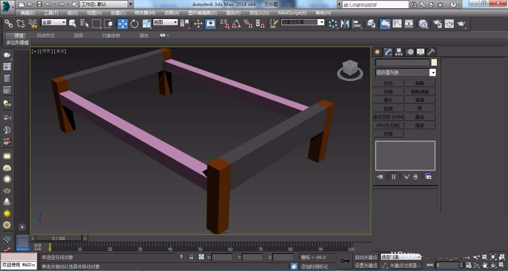
4、然后整体复制一份沿着Y轴往右边移动1900mm,中间在加上两个粉红色的桁架,如下面图纸所示。

5、床的中间部分还要在加上几个绿色的横档,当做床垫的横撑,具体的效果和尺寸如下面图纸所示。

6、最后就是在床的中间部分放上一个红色的床垫,如下面图纸所示,然后在把粉红色改成灰白色,简易床绘制完成。

以上就是3DSMAX建模简约效果的床模型的教程,希望大家喜欢,请继续关注脚本之家。
相关推荐: