今天我们就来介绍3DMAX中绝对坐标与相对坐标的应用,我们在移动某些对象时候务必会牵扯到此项知识点,下面我们就来看看详细的教程。

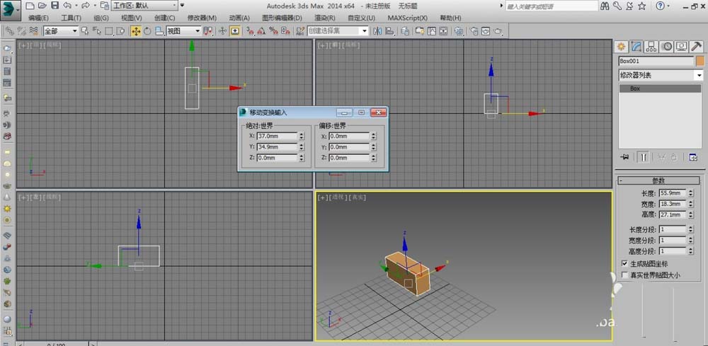
1、要把这个长方体进行准确的移动,就需要把鼠标放在选择移动工具上面,然后点击右键,会出现一个移动变换输出的边框。

2、在这个边框里面呈现出了两个内容,一个是绝对世界,另一个是相对世界,也就是我们通常所指的绝对坐标和相对坐标。

3、绝对坐标的意思是指当前对象的轴心与3DMAX坐标原点的距离,如下面图纸所示。X轴到原点的距离为37mm,Y轴到原点的距离为34.9mm,Z轴到原点的距离为0mm。

4、相对坐标指的是相对于上一个对象的坐标位置而出现的坐标信息,它表现的是一个相对数值。

5、举个例子说明一下,在当前位置复制一个长方体,并在相对坐标的各个表格里面填写100mm,此时我们会发现被复制的对象,相对原对象坐标值X,Y,Z都是100mm,此时单独来看复制对象,它的绝对坐标值比原对象坐标值都增加了100mm。

以上就是3DMAX绝对坐标与相对坐标的相关介绍,希望大家喜欢,请继续关注脚本之家。
相关推荐: