北欧家具都比较简洁时尚,想要设计一款北欧风格的电视柜呢?下面我们就来看看3Dmax创建电视柜的教程。

1、打开3Dmax2012软件,点击【创建】-【图形】-【矩形】,在作图区域绘制一个矩形图案并设置好矩形的各个参数。选中图案,点击【对象颜色】将模型的对象颜色设置为:白色;



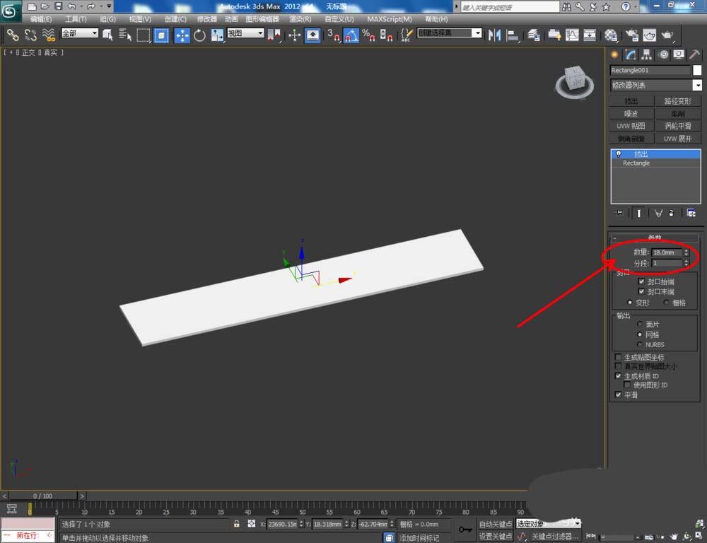
2、点击【修改】-【挤出】,将挤出数量设置为:18mm,制作出电视柜柜板模型。完成后,选中柜板模型拉动复制出另外块柜板模型副本(如图所示);



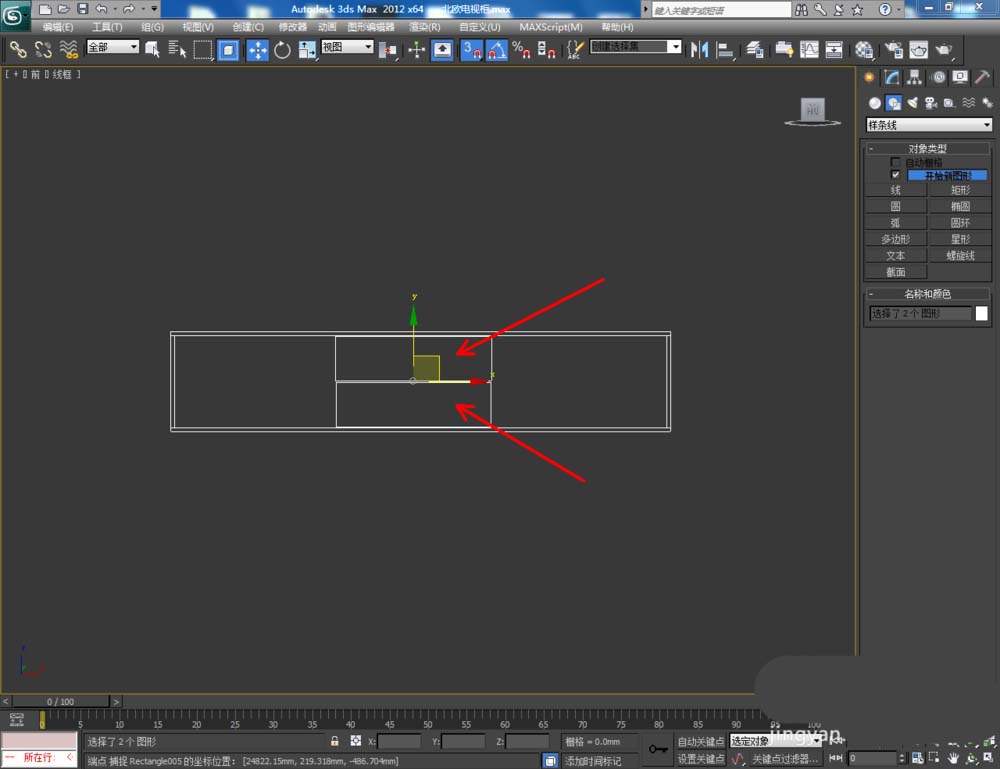
3、点击【创建】-【图形】-【矩形】,在作图区域绘制一个矩形图案并将对象颜色设置为白色。点击【修改】-【挤出】,完成电视柜侧板模型的制作。选中侧板,拉动复制出另外一块侧板模型并调整好模型之间的位置(如图所示);



4、点击【创建】-【图形】-【矩形】,按图示绘制一个矩形图案并对图案进行挤出操作,完成电视柜背板模型的制作(如图所示);



5、点击【创建】-【图形】-【矩形】,绘制出矩形图案并进行挤出,完成抽屉门板的制作。点击【线】,绘制一个异形图案并进行挤出操作,完成电视柜门板的制作(如图所示);



6、完成上述模型的制作后,为柜体添加圆柱柜脚。点击【材质编辑器】,按图示设置好电视柜各个部分的材质并进行附加。最后,点击【渲染】将制作好的电视柜模型渲染出图即可。



以上就是3Dmax设计北欧风格的电视柜的教程,希望大家喜欢,请继续关注脚本之家。
相关推荐: