3Dmax中想要创建常见的保温杯,该怎么加墨三维立体的保温杯呢?下面我们就来看看详细的教程

1、打开3Dmax2012软件,点击【创建】-【图形】-【线】,在作图区域绘制一个多边图案。点击右边工作区中的【顶点】,对图示图案上的点进行圆化处理,制作出保温瓶盖的截面图案;



2、点击【创建】-【图形】-【线】,在作图区域绘制一个多边图案。点击右边工作区中的【顶点】,对图示图案上的点进行圆化处理,绘制出瓶身的截面图案;



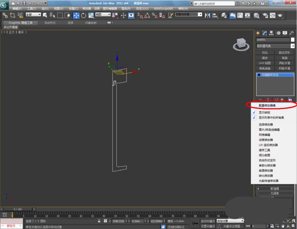
3、点击【修改】-【配置修改器集】,弹出配置修改器集选项栏,找到【车削】并将其拉动到右边的选项栏中,点击【确定】将车削调出;



4、选中瓶盖截面图案,点击【车削】,勾选【焊接内核】并将对齐设置为最大,制作出杯盖基本体。同样的步骤,完成杯身模型的制作(如图所示);



5、点击【材质编辑器】,弹出材质编辑器设置栏,按图示设置一个白色材质球并附加给模型。选中模型,点击【对象颜色】将模型的对象颜色设置为:黑色。点击鼠标右键-【转换为】-【转换为可编辑多边形】;



6、点击右边工作区中的【边】图标,选中图示杯盖模型上的边后,点击【连接】右边的小方框并设置好连接的各个参数,完成后,将连接出来的边移动到图示位置。同样步骤,完成杯身选边的连接操作(如图所示);



7、选中整个保温杯模型,点击【网格平滑】并设置好网格平滑的各个参数。给模型附加一个多维子材质后,点击【渲染】将制作好的保温杯模型渲染出图即可。



以上就是3Dmax创建立体的保温杯的教程,希望大家喜欢,请继续关注脚本之家。
相关推荐: