3Dmax创建三维模型很简单,该怎么创建三维立体的茶几呢?下面我们就来看看详细的教程。

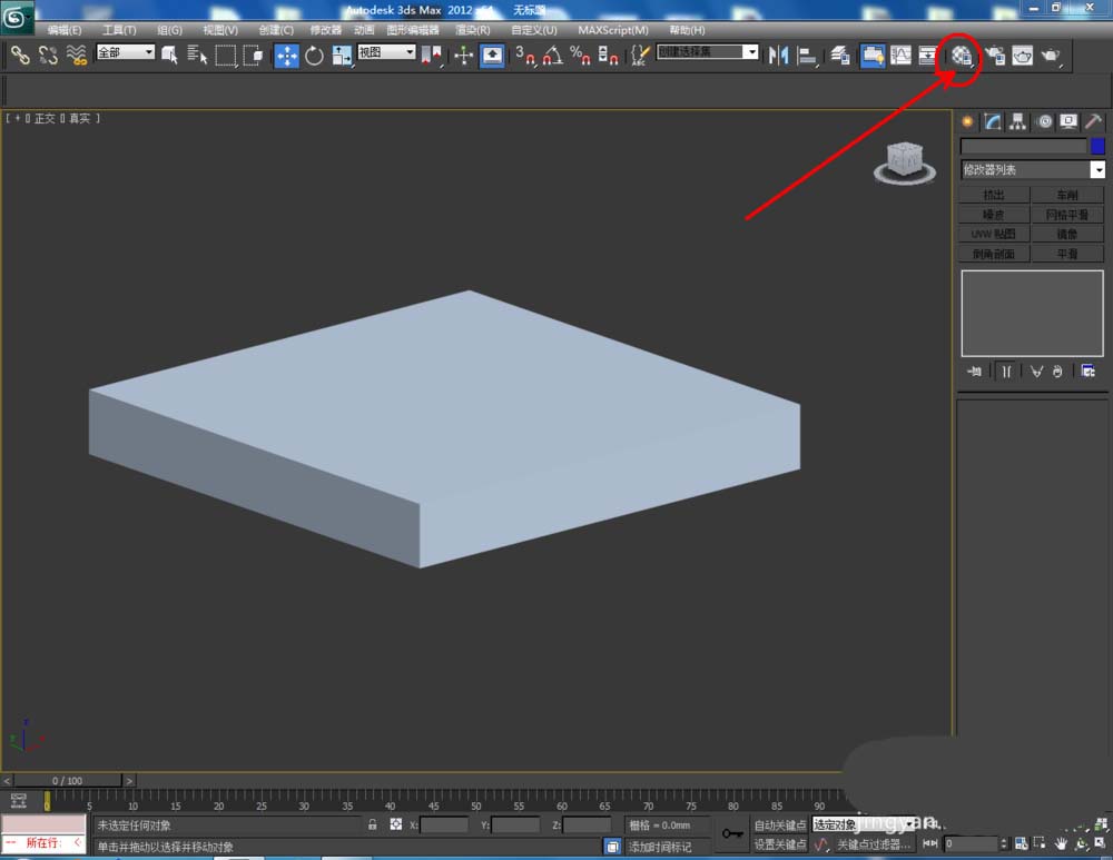
1、打开3Dmax2012软件,点击【创建】-【几何体】-【标准基本体】-【长方体】在作图区域绘制一个600*600*80mm的长方体模型;



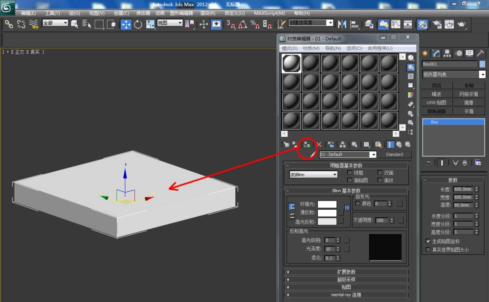
2、点击【材质编辑器】,弹出材质编辑器设置栏后,按图示设置一个白色材质球并附加给模型。选中模型,点击【对象颜色】将模型的对象颜色设置为:黑色。点击鼠标右键-【转换为】-【转换为可编辑多边形】;



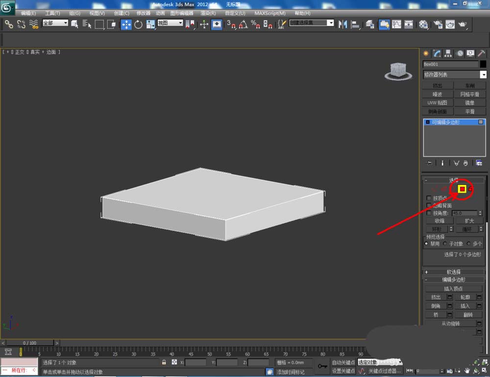
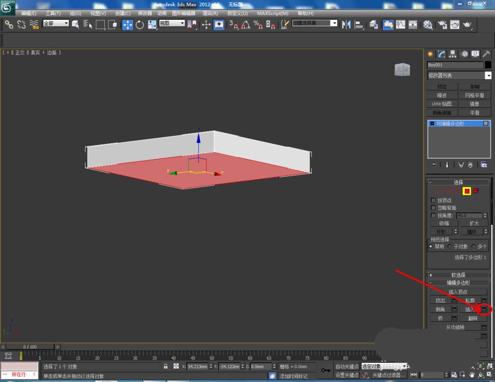
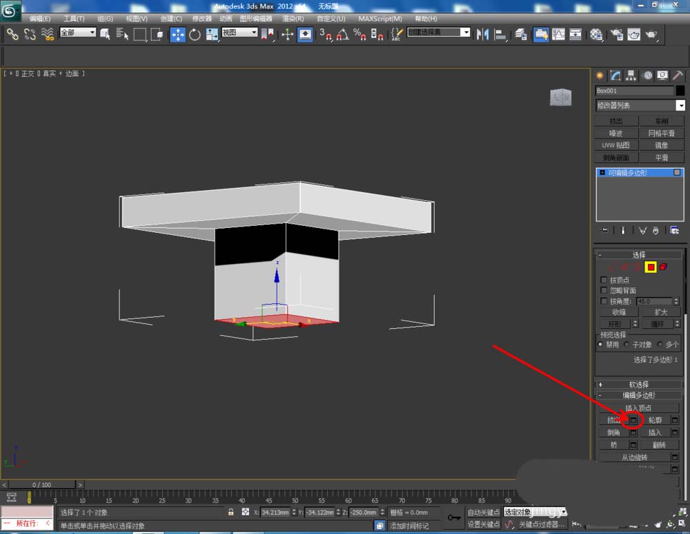
3、点击右边工作区中的【面】图标,选中模型底面后,点击【插入】旁边的小方框,并按图示设置好选面的插入参数。完成后,点击【挤出】旁边的小方框,挤出量设置为:250(如图所示);



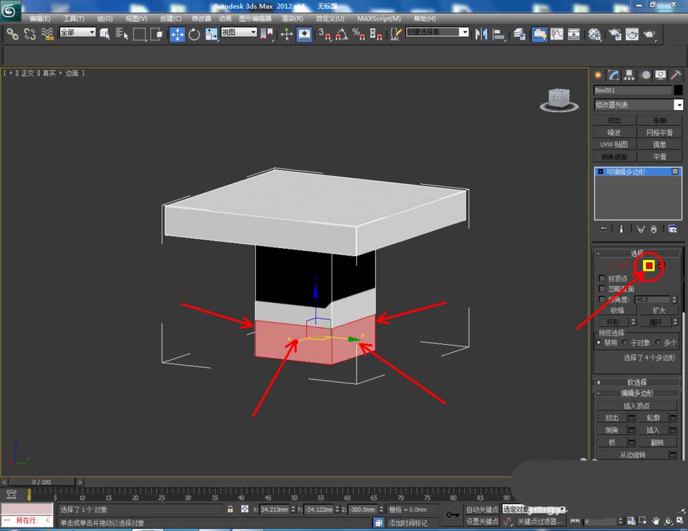
4、选中底面,点击【挤出】旁边的小方框,对选面进行挤出处理。完成后,按图示选中模型上的面,继续进行挤出操作。点击右边工作区中的【边】图标,按图示选中模型上的边,点击【切角】右边的小方框,设置好切角的各个参数(如图所示);



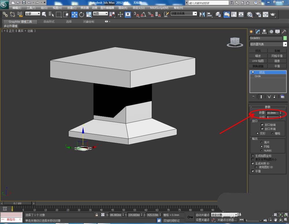
5、点击【创建】-【图形】-【圆】,在作图区域绘制一个圆形图案。点击【修改】-【挤出】,挤出参设设置为:10mm。给完成后的模型附加一个白色材质球后,复制出另外三个圆柱模型并移动到图示位置;



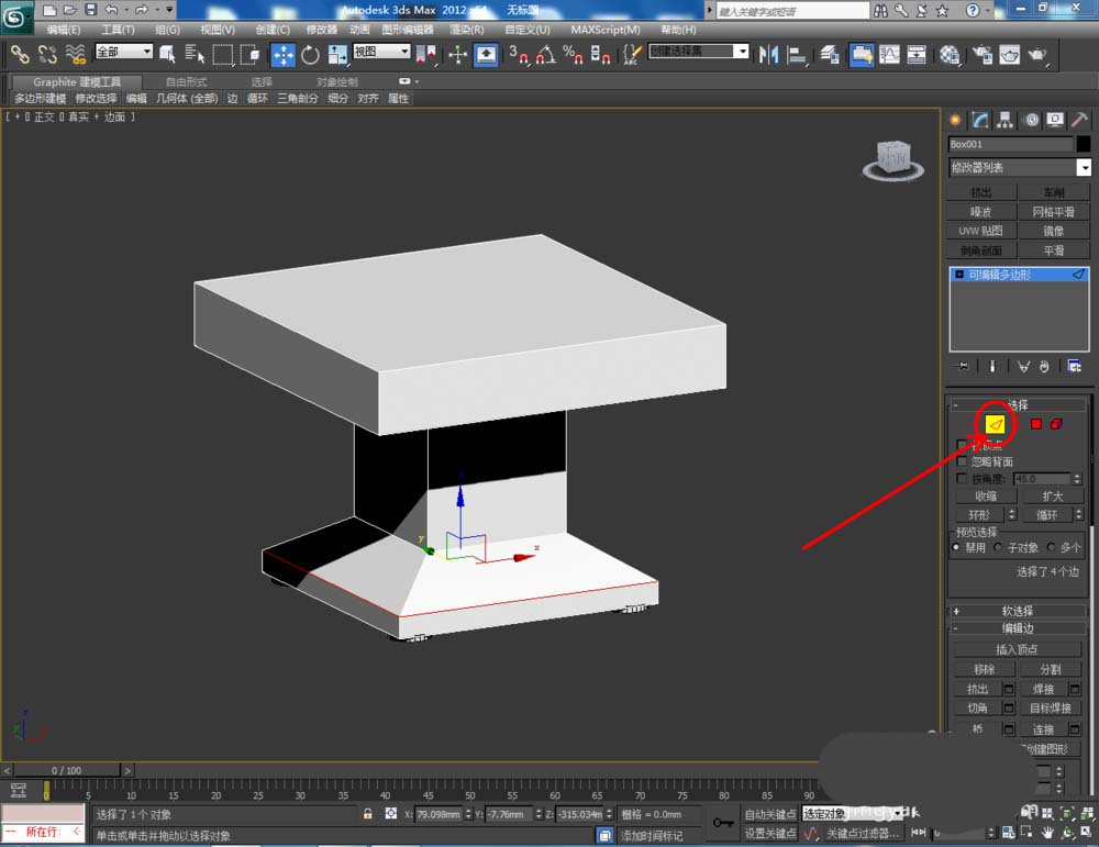
6、选中主体模型,点击【边】图标后,按图示选中模型上的边,点击【切角】右边的小方框,设置好切角的各个参数。最后,给模型附加一个茶几材质后,点击【渲染】将制作好的茶几模型渲染出图即可。



以上就是3Dmax创建三维立体的茶几的教程,希望大家喜欢,请继续关注脚本之家。
相关推荐: