3Dmax中经常创建家具模型,抽屉是我们生活中必备的柜体元素,而抽屉的区别则在于抽屉面的设计。今天我们就来看看使用3Dmax制作简洁样式抽屉面的教程。

1、打开3Dmax2012软件,点击【创建】-【图形】-【矩形】,在作图区域绘制一个500*180mm的矩形图案(如图所示);



2、选中矩形图案,点击【修改】-【挤出】,挤出数量设置为:20mm建立起抽屉面基本体。完成后选中模型,点击鼠标右键-【转换为】-【转换为可编辑多边形】;



3、点击【材质编辑器】,弹出材质编辑器设置栏后,按图示参数设置一个白色材质球并附加给模型。选中模型,点击【对象颜色】将模型的对象颜色设置为黑色;



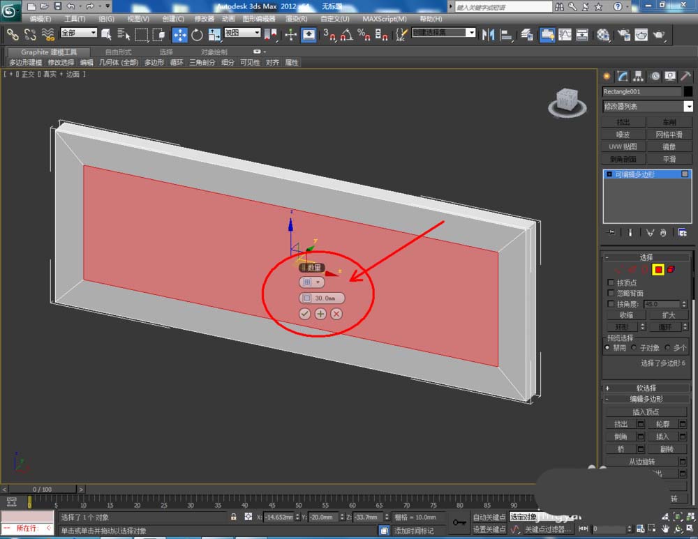
4、选中模型,点击右边工作区中的【面】图标后,选中模型上的面,点击【插入】右边的小方框,设置好插入的各个参数,完成选面的两次插入处理(如图所示);



5、点击【面】图标,按图示选中模型上的面,点击【倒角】右边的小方框,设置好选面的倒角参数。点击【插入】右边的小方框,设置好选面的插入参数后,继续对选面做倒角处理(如图所示);



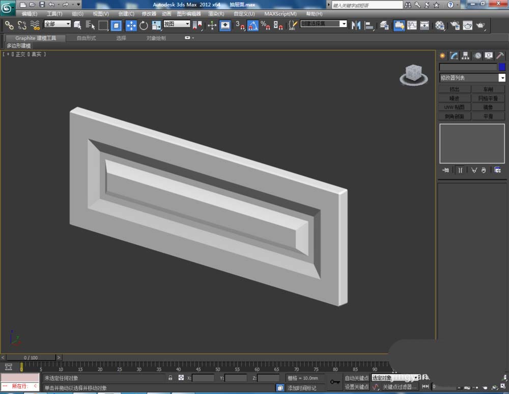
6、点击右边工作区中的【边】图标,选中模型上的边后,点击【切角】右边的小方框,按图示设置好切角的各个参数,完成抽屉面边缘的切角处理。最后给将一个模型拉手合并进来,这样我们的抽屉面便全部制作完成。



以上就是3Dmax抽屉面的制作方法,希望大家喜欢,请继续关注脚本之家。
相关推荐: