3Dmax命令面板修改器堆栈下辅助工具有哪些?该怎么使用呢?下面我们就分别对“锁定堆栈”“显示最终结果开/关切换”“使唯一”“从堆栈中移除修改器”“配置修改器集”进行一一说明,请看下文详细介绍。

1、“锁定堆栈”:
当场景中有多个物体对象,如果我们对其中一个对象添加修改器,然后开启“锁定堆栈”,那么在场景中有意或无意点击到别的物体对象,修改器还是保持原来(原来物体)的堆栈界面;
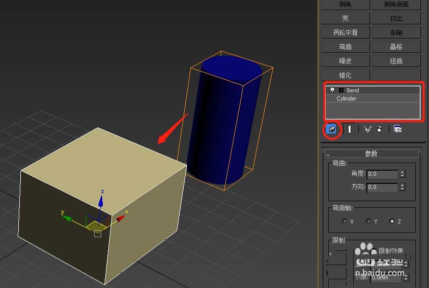
如下图我选择圆柱体并给予添加一个弯曲修改器,开启“锁定堆栈”,在这时候我去场景中点击选择长方体,会发现修改器的堆栈还是处于圆柱体的修改器堆栈状态,并没有切换到长方体的修改器界面来。

2、“显示最终结果开/关切换”:
如某物体修改器列表有添加了不少于一个修改器所形成的堆栈,选择非最后一个修改堆栈,开启“显示最终结果开/关切换”,场景物体会显示最终堆栈的效果;
如下图我用二维图形创建线段,后加“车削”修改器;那么物体就是由二维图形与车削所形成的一个堆栈物体;如果我们去点击堆栈中的Line,不开启“显示最终结果开/关切换”场景物体显示的就是图形线段;而点击开启“显示最终结果开/关切换”场景物体显示的就是最终物体堆栈(车削)效果;此功能便于我们根据最终效果来修改某修改器。


3、“使唯一”:
就是物体复制是采用实例复制的,尔后后悔,可选择“使唯一”使它恢复自由身唯一特性;
如下图,我创建一个圆柱体并采用实例的方式复制了4根(实例复制的物体大家都知道,你如果修改其中一个物体的参数,其他实例复制的物体也会跟着变化);对于第2根我想较之其它根不一样大小,那么其时就可以点击开启“使唯一”,这样我的第2根圆柱体就恢复了他的唯一性,更改他的参数不影响其它的复制体。

4、“从堆栈中移除修改器”:
就是从堆栈删除某个修改器;如下图的长方体,我给予添加了“涡轮平滑”“弯曲”“锥化”等三个修改器,后面想删除“弯曲”这个修改器,那么就可以选择“弯曲”修改器,然后点击“从堆栈中移除修改器”,那么“弯曲”修改器就删除了,对象物体也会跟着消失这个弯曲特性。

5、“配置修改器集”
就是把自己经常用到的修改器进行调配到一块并显示在上方区域来(如下图),从而避免我们物体编辑中,为了添加一个修改器,到处去修改列表中搜寻,眼花了效率也低;具体配置方法可详见我的另一篇经验;

以上就是3Dmax修改器堆栈辅助功能的使用方法,希望大家喜欢,请继续关注脚本之家。
相关推荐: