3dsmax摄像机怎么调整?下面我们就来看看3dsmax摄像机调整角度的教程,请看下文详细介绍。
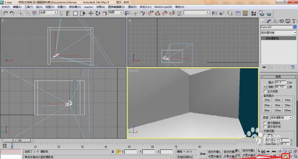
1、如下图所显示,这里打着摄像机,在如下图可以看到透视图。

2、可以单击右下角的手符号,进行移动,这里移动是不会影响到房体的,只会对摄像机有影响。

3、在选择右下角的符号进行旋转。

4、在选择如下图的话就是切换最大化。

5、如下选择是推拉摄像机,这里的意思可以把镜头放大或缩小。

6、在单击右下角的话是“视野”,这“视野”是无从大的。

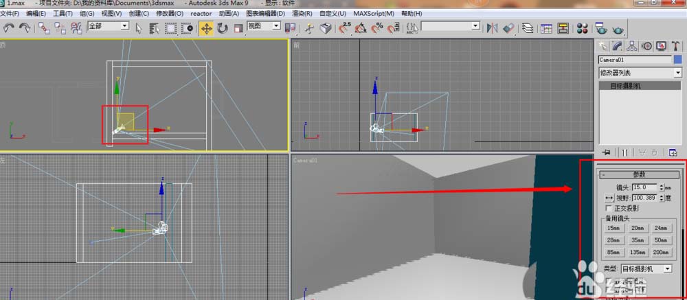
7、在单击如下图操作可以自己设置,镜头越大距离越小。就完成了怎么调整摄像机。

以上就是3dsmax中调节摄像机的教程,请继续关注脚本之家。
相关推荐: