3dmax软件在做动画、3d场景中经常使用。制作过程主要过程是:建立模型、添加材质、添加灯光、渲染输出。模型要从基础的开始学,慢慢地制作复杂的模型,如人物模型、建筑模型等。这里从最简单的扩展样条线入手,给大家演示。3dmax扩展样条线如何使用的方法,感兴趣的爱好者可一起来学。

1、打开3d max软件(这里用的3d max2010版的软件)。可看到四个视图窗口,在窗口的右边,鼠标左键单击面板的【图形】按钮,选择【扩展样条线】,如下图所示。

2、在【扩展样条线】的面板上,鼠标左键单击【扩展样条线】下的(墙矩线),接着在透视图中,拖动绘制一根墙矩线出来,如下图所示。

3、在【扩展样条线】的面板上,鼠标左键单击【扩展样条线】下的(通道线),接着在透视图中,拖动绘制一根通道线出来,如下图所示。

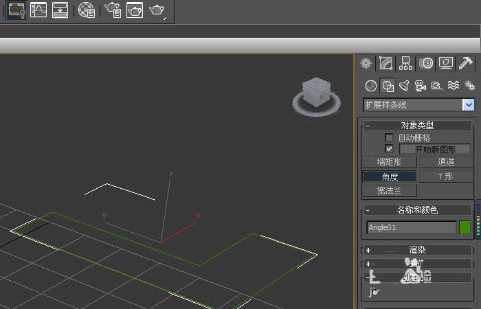
4、在【扩展样条线】的面板上,鼠标左键单击【扩展样条线】下的(角度线),接着在透视图中,拖动绘制一根角度线出来,如下图所示。

5、在【扩展样条线】的面板上,鼠标左键单击【扩展样条线】下的(T型线),接着在透视图中,拖动绘制一根T型线出来,如下图所示。

6、在【扩展样条线】的面板上,鼠标左键单击【扩展样条线】下的(宽法兰线),接着在透视图中,拖动绘制一根宽法兰线出来,如下图所示。

相关推荐: