装修行业大火的今天,作为设计师的问道人几乎每天都能遇到要效果图的客户,如果有时间就自己做啦!呵呵,闲话不多说了咱就开始制作吧!
1、作效果图之前我们一般都有相应的户型图。我们就拿一个简单的案例来讲一下,ps:这个是我模拟的客厅图!!!就这样吧!首先在CAD中把你要建模的房间复制一份出来,删除多余的东西,只留下墙线;其次选中这些墙线,按W键,在空格确定,将所选墙线写块(一般我就是放在桌面,文件不大,一会到3d里面要用的哦!)


2、打开3d(我的是2012版),按G键将格线关闭;先点击顶视图(最好将其最大化,快捷键是alt+W),然后点击3d左上角的按钮(就是平时保存时按的那个)→点击导入→找到刚才写到桌面的“新块”文件→点击确定;3d会弹出一个对话框,直接点击确定,文件就被导入进来了!



3、接下来这一步很关键,很多人不注意这一步导致后期作图会多费很多时间!文件导入之后先成组,框选导入的墙体,然后点击组按钮,选择成组(名字可以不改,强迫症除外哈)。成组这一步一定要做,因为可以避免后期操作时将线打乱!切记! 接下来就是归零!归零更重要!做法是:点击线,按W键切换到移动工具,然后在3d中下方标有坐标的位置(坐标数值的后面)有两个上下的小三角,我们用鼠标的右键点击它,这时前面的数值变为0.(注意:xyz三个轴都要为0)



4、前面的准备工作都做好后,我们就可以开始建立房体了。具体做法是:到右边创建面板点击创建→图形→样条线→线。然后按S键将捕捉打开,这时你就可以沿着导入的线描线了(注意:只需要描绘内墙线,并且每个窗户、门的地方都要留两个点,也就是说只要墙线跟别的线有交点了,我们就要点击一下这个点)描线时注意不要断,一定要一次性画到开始时那个点。描线时只可以按鼠标左键,和键盘上的I键。


5、描完后到右侧修改面板→修改器列表中选择“挤出”,然后设置数量为2750,这个数值就是你的房高。设置完后,按下P键,切换到透视图就可以查看到挤出后的效果了。



6、接下来的设置能够让我们从外面看到房间里面!直接在修改器中选择法线,然后选中房体,右键鼠标,选择对象属性,找到背面消隐并勾上即可。


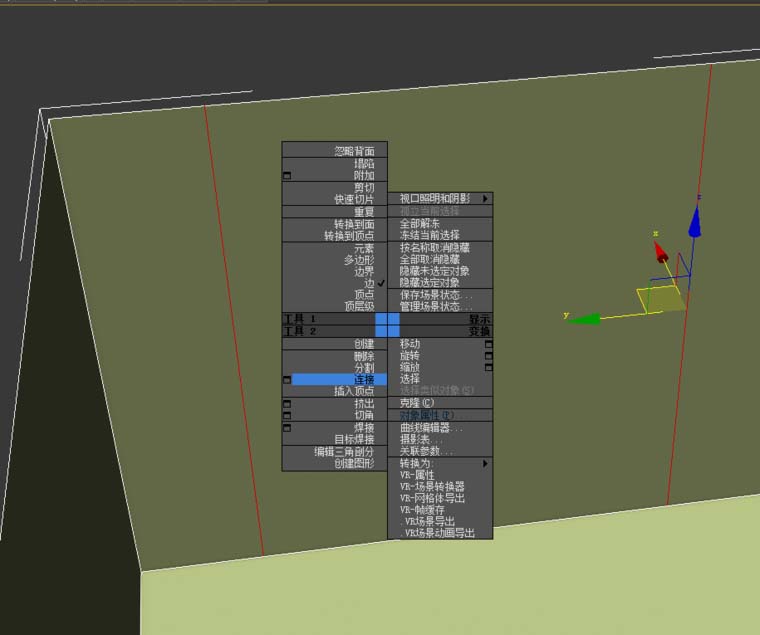
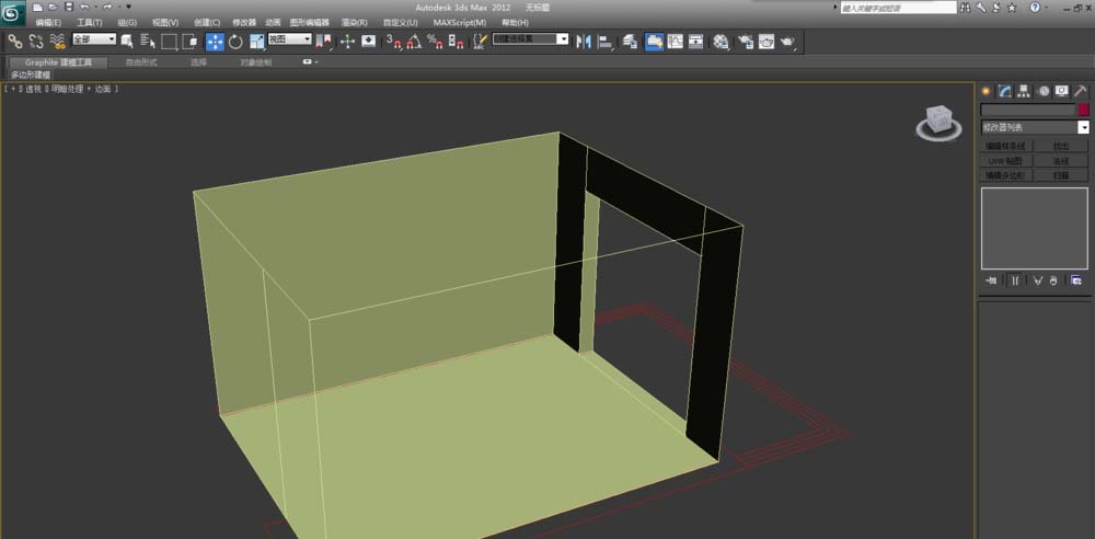
7、制作阳台门洞。选择房体→修改器列表里选择编辑多边形→在参数栏里面选择边级别→在透视图中旋转至合适角度并选中门预留的两条线(单击一条,按住CTRL再单击另一条)→右键→连接(也可以在参数栏里面选择,都可以的,但是需注意一定要选择连接按钮后面那个小框框,因为只有那个可以输入数值)→然后输入1,确定→下面z轴坐标中输入2200,调整高度→参数栏选择多边形级别→在透视图中选择门的那个面(多点几下就可选中)→然后右键→挤出(点小框框)→输入(-200)左右即可→按delete键删除那个面



8、房体制作完成,在第二篇里面将讲踢脚线、石膏线制作。敬请期待!

相关推荐: