在做仿真时,经常会处理片状/棒状/液态流状物体由无到有再由有到无的运动状态,做出效果的方法有很多种,但适应性最强,最方便简答,最节约资源不占运行速度的方式当属控制物体的Scale来实现。这种实现方法最重要的一项技术就是更改物体的中心轴,Unity默认的中心轴都在物体的几何中心位置,这种Center中心轴往往不能满足需求,本经验中将详细介绍两种添加/改变物体Pivot中心轴的方法。
1、使用3dMax修改物体中心轴是再方便快捷不过的,作为Unity开发人员,掌握这种技巧对于提高工作效率和开拓实现各种功能的思路有很多帮助。
首先打开3dMax的Create面板,创建一个Box。然后打开Hierarchy面板,Pivot-Affect Pivot Only,此时可移动中心轴放置到需要的位置,选择合适位置后,再次点击Affect Pivot Only可保存刚刚的设置并结束对中心轴的修改

2、将制作好中心轴的Box保存,导入到Unity,在菜单栏下方选择"Pivot",即显示物体的Pivot中心轴(如果是"Center",将会显示物体的Center中心轴,即物体的几何中心).本文中,将展示做好的三种不同中心轴,读者可以根据自己需要,在3dMax中制作任意中心轴.



3、通过3dMax制作旋转轴的物体在Unity中最多可以显示Pivot和Center两个中心轴,一般情况下足以满足需求.但是对于某些仿真来说,往往需要物体出现两个Pivot中心轴,如一个钢卷被开卷的过程中,必定是钢片被从0到有的拉伸出来到某一位置,当持续拉伸一段时间后,钢卷势必后被拉完,钢片就会出现从有到0的消失,这两部分过程必定需要两个Pivot中心轴才能实现
本文以Plane假做钢片通过图片来进行演示:钢片被从0到有的拉伸出来





4、钢片被从0到有的拉伸出来,因为钢卷位置必定固定,所以拉伸出来的位置必定固定,所以此时需要钢片的Pivot中心轴要在整个Plane的左侧.用脚本控制Scale的均匀增大,会表现出很好的钢片在不断向前延伸的状态。从有到0的消失





5、钢片从0到有的消失,则需要Plane的Pivot中心轴在整个Plane的右侧,这时控制Scale匀速变小至0就可以实现该种效果.
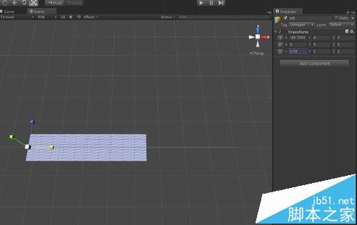
现在用Unity实现一个物体上两个Pivot中心轴.首先新建两个空的Gameobject,分别命名为Right和Left.调节Plane大小,它的大小和位置是根据需要它从哪里出现,最后从哪里消失来决定的。调整好Plane的大小和位置后,移动Right,使Right位于Plane的右边中心位置

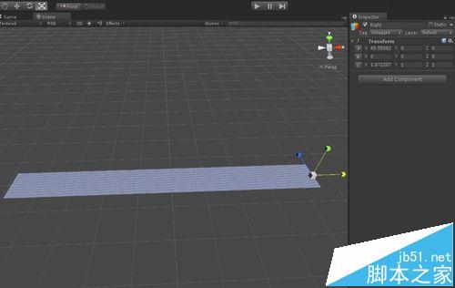
6、移动Left,使Left位于Plane左边中心位置.Right和Left移动号位置后,进行最重要的父子关系设置

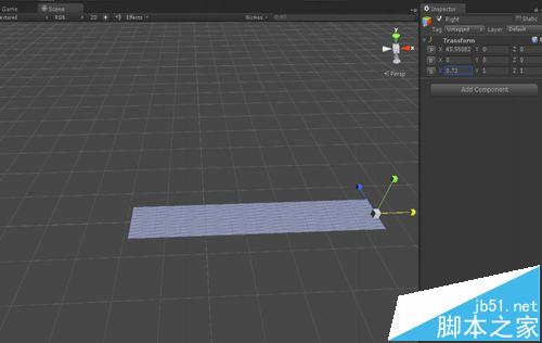
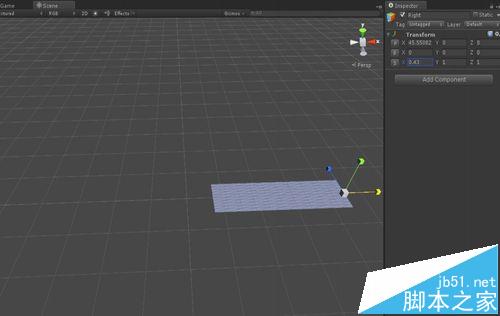
7、父子关系无论是Left-Right-Plane还是Right-Left-Plane都没有关系,只要确保Plane为最低级别的子物体即可.这种方法很巧妙的灵活运用了父子关系对物体Scale和Position的影响,只用了一个Plane就实现了拉伸和回收钢片的两个过程

相关推荐: