c4d创建三维模型比较方便,想要创建一个牙签,需要创建牙签和牙签盒,这次来创建一枝牙签,和用动力学的方法将牙签放置到牙签盒中制作一盒牙签的过程,详细请看下文介绍。

1、打开之前创建的牙签盒文件,将盖子部分隐藏。

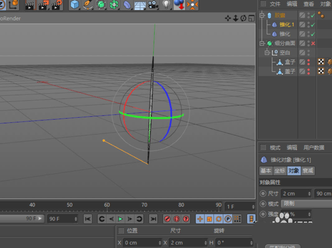
2、在正视图中,创建一个胶囊,半径为1,高度为90,分段8*3*8.与盒体作参考,不要过高了。

3、给上步的胶囊添加一个锥化变形器,将变形器放到胶囊的子级,匹配到父级,调整强度为80,弯曲为200.使胶囊体的一端得到尖锐的造型。

4、复制锥化变形器,在Y轴上将方向旋转180度,使胶囊的另一端也产生尖锐的造型。得到一枝牙签的模型。

5、给牙签模型添加一个网格排列的KELONG,将外形更改为圆柱,数量调整到合适的状态,得到一把牙签的造型。


6、给牙签组添加一个刚体标签,牙签盒添加一个碰撞体标签。刚体标签中,将继承标签更改为应用标签到子级,独立元素为全部。
将牙签组调整到牙签盒的开口上方,开始进行动力学模拟计算。使牙签以动力学的状态跌落到牙签盒中。


以上就是C4D创建牙签和牙签盒的技巧,希望大家喜欢,请继续关注脚本之家。
相关推荐: