在Cinema 4D中,如何以立方体为例,对物体对象进行比例缩放、倒角、复制、移动及旋转等操作?也就是对物体对象进行变形操作,下面我们就来看看详细的教程。
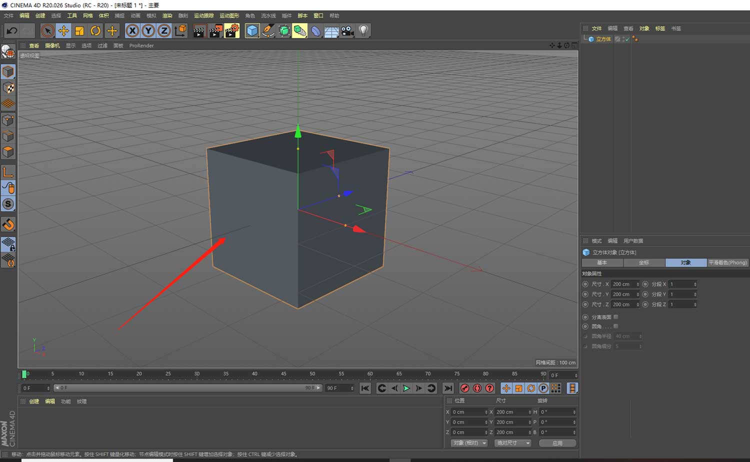
1、启动Cinema 4D,点击【立方体】,点击【立方体】创建一个立方体对象


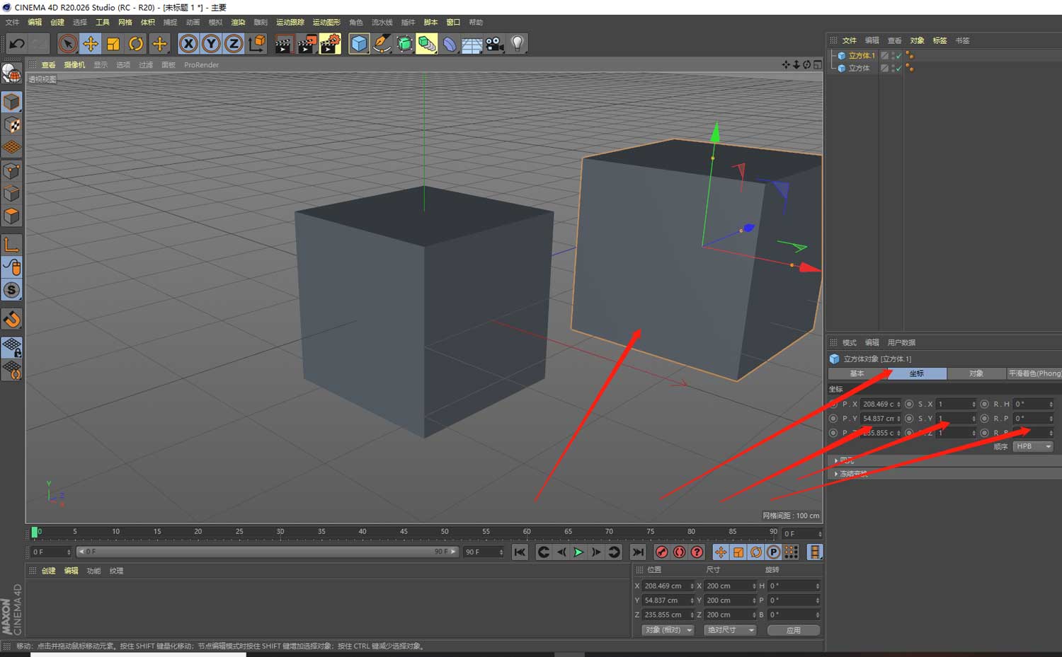
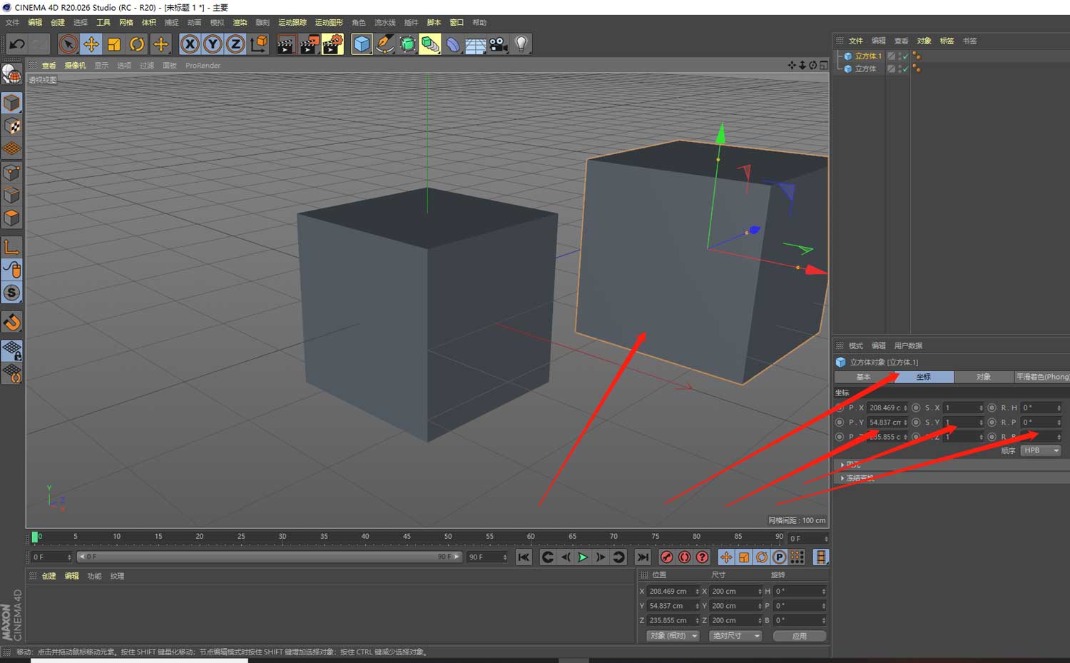
2、【建立子对象】点击对象,按【ctrl】+鼠标【左】键,复制一个子物体,拉出即可,具体位置可在【属性】面板上调节【坐标】值和【角度】值

3、如果需要以【坐标轴】为轴同轴,可选中需同轴的坐标轴(变成白色即为选中),同第二步拉出即可

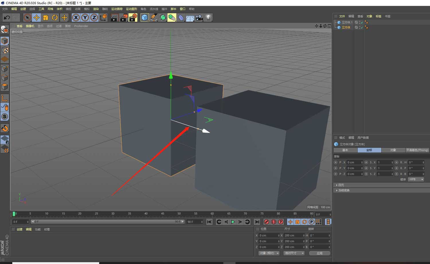
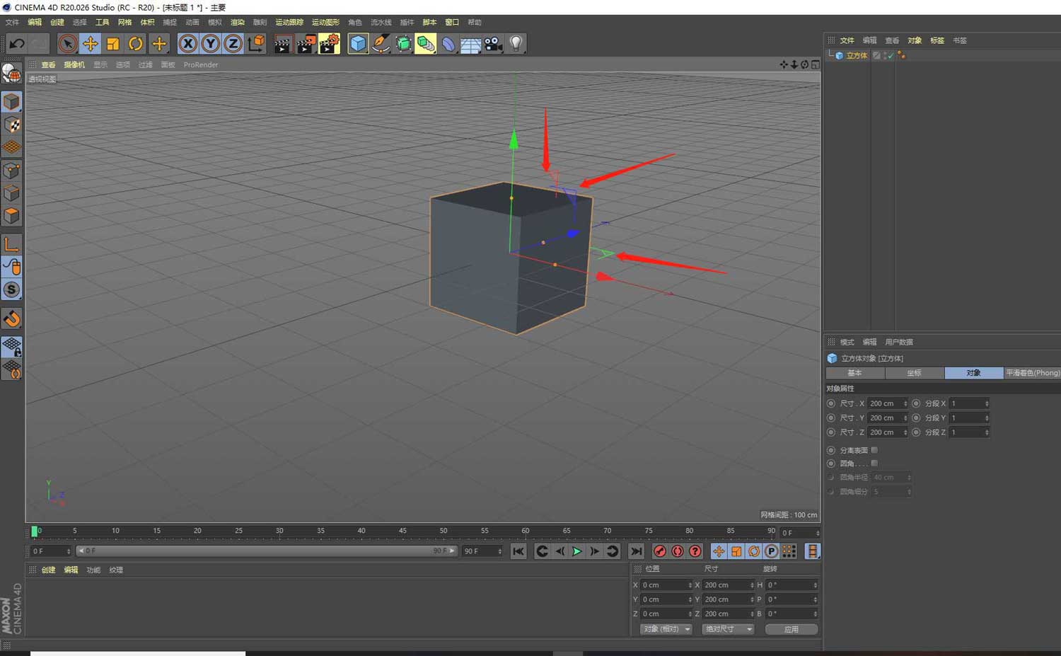
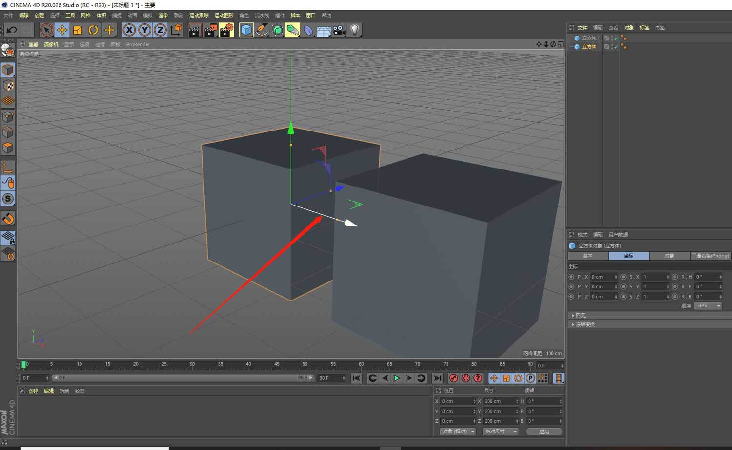
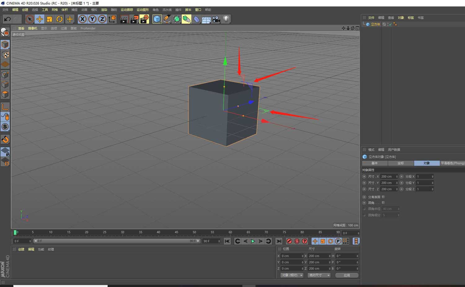
4、【移动对象】选取对象,选中坐标轴,按住鼠标【左键】可以沿选中坐标轴平移,选中角标,则可以任意方向进行移动。

5、选取对象,选中角标,按住鼠标【左键】可以沿选中坐标轴平移,则可以任意方向进行移动。

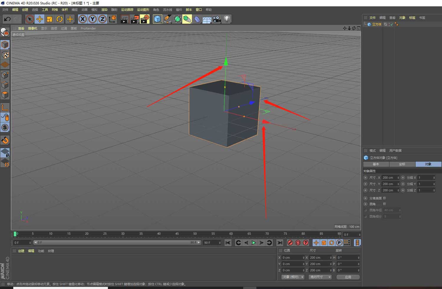
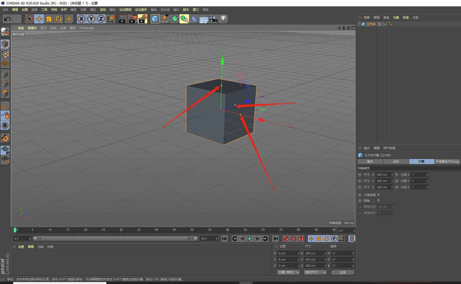
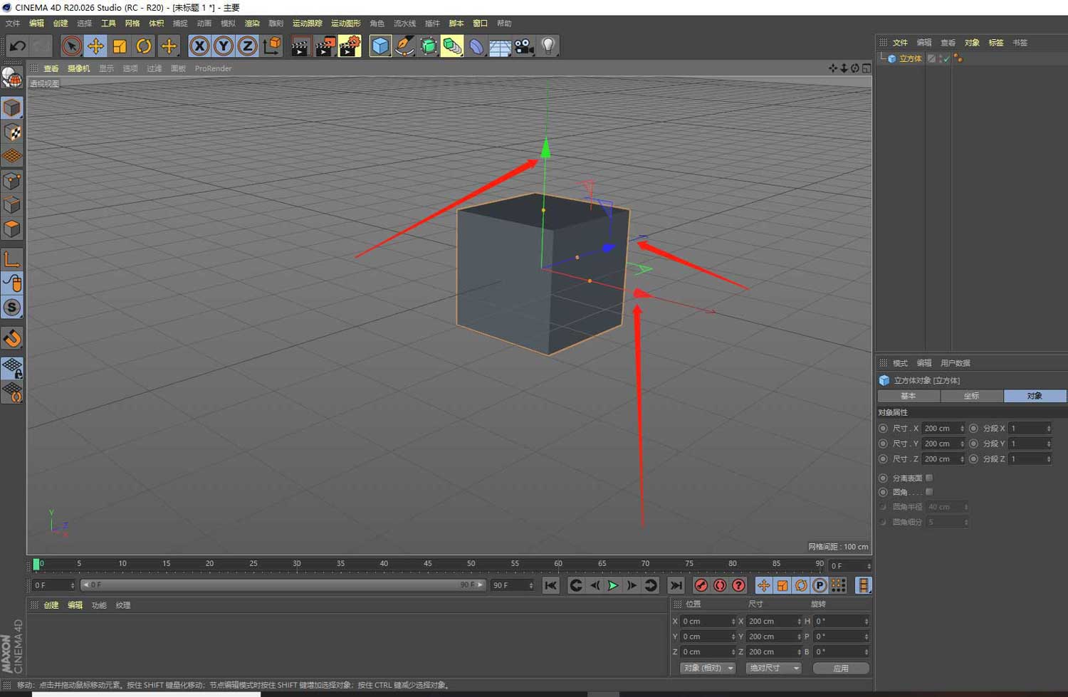
6、【对象变形】选中对象,坐标轴上出现3个【小黄点】,点选小黄点,可沿坐标轴进行【拉伸】或【压缩】,如果按住数字【5】,则可以同时三个方向进行【拉伸】或【压缩】变形

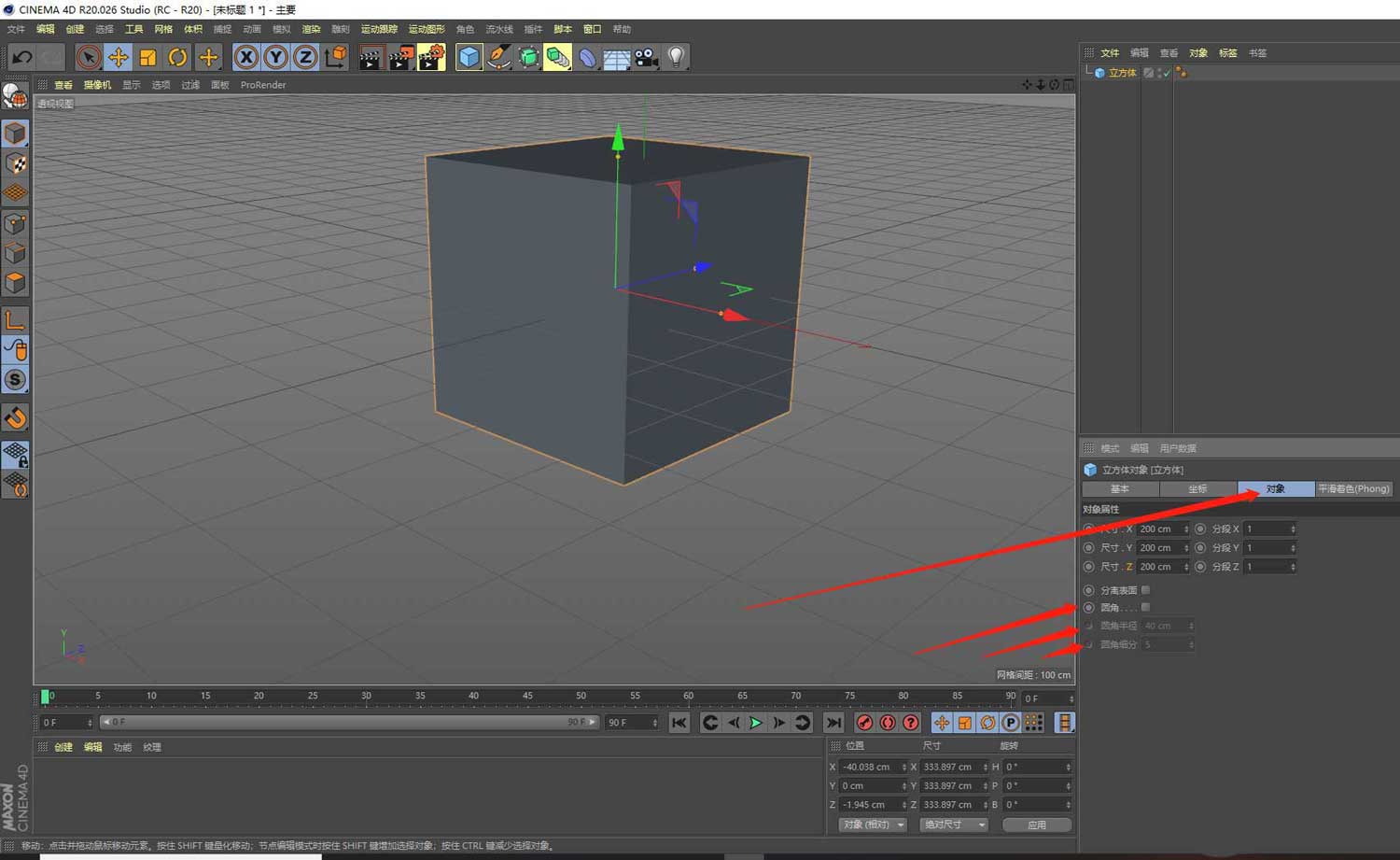
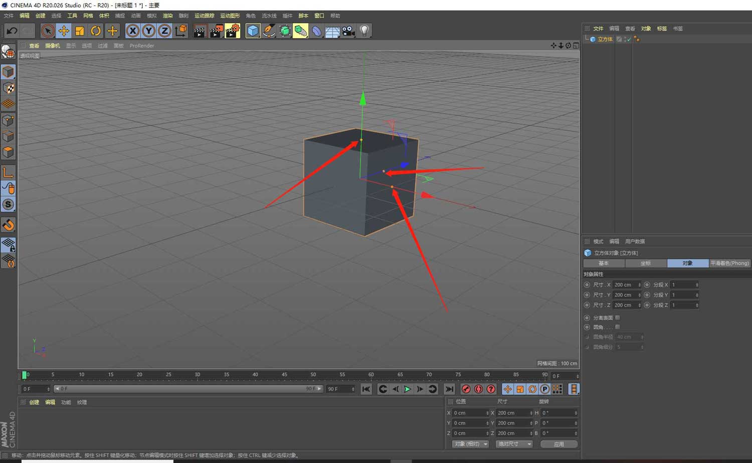
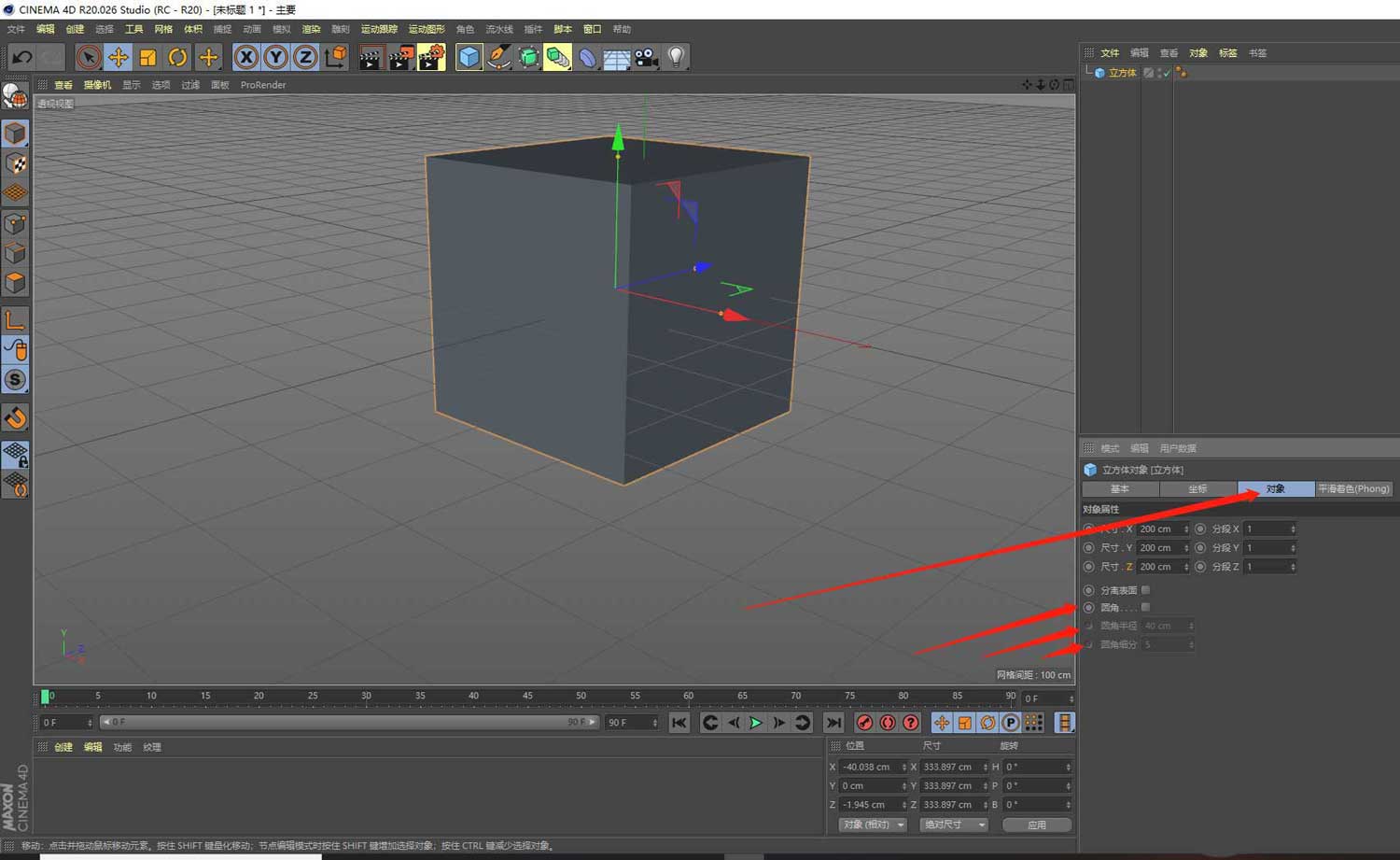
7、在【对象】面板上,点选【圆角】,则可以对立方体进行倒圆角,调整【圆角半径】和【圆角细分】,则可以出现不同形状。


以上就是C4D对象变形的技巧,希望大家喜欢,请继续关注脚本之家。
相关推荐: