c4d中想要创建桌布,该怎么创建桌布呢?下面我们就来看看详细的教程。

1、打开C4D软件;

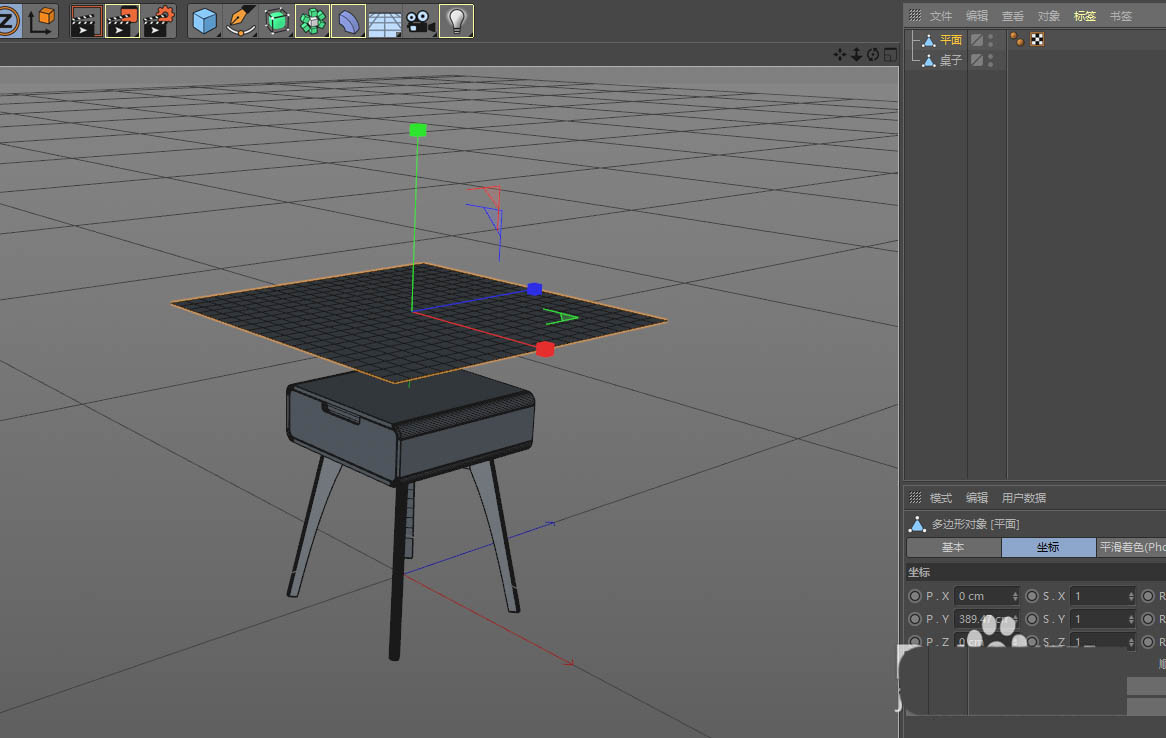
2、在场景中建一个桌子的模型,或者直接预设里面创建一张桌子,小编准备直接用的室预设里面的桌子;

3、在场景中新建一个平面,调整好大小和位置,然后将其C掉;

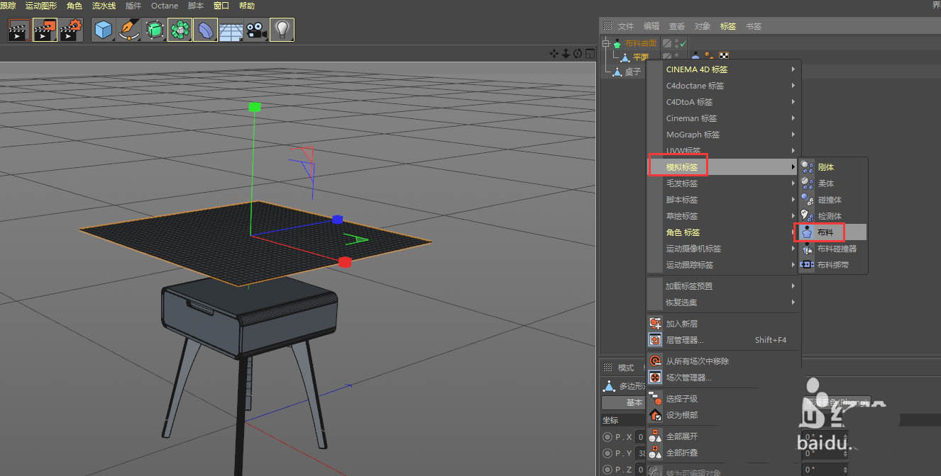
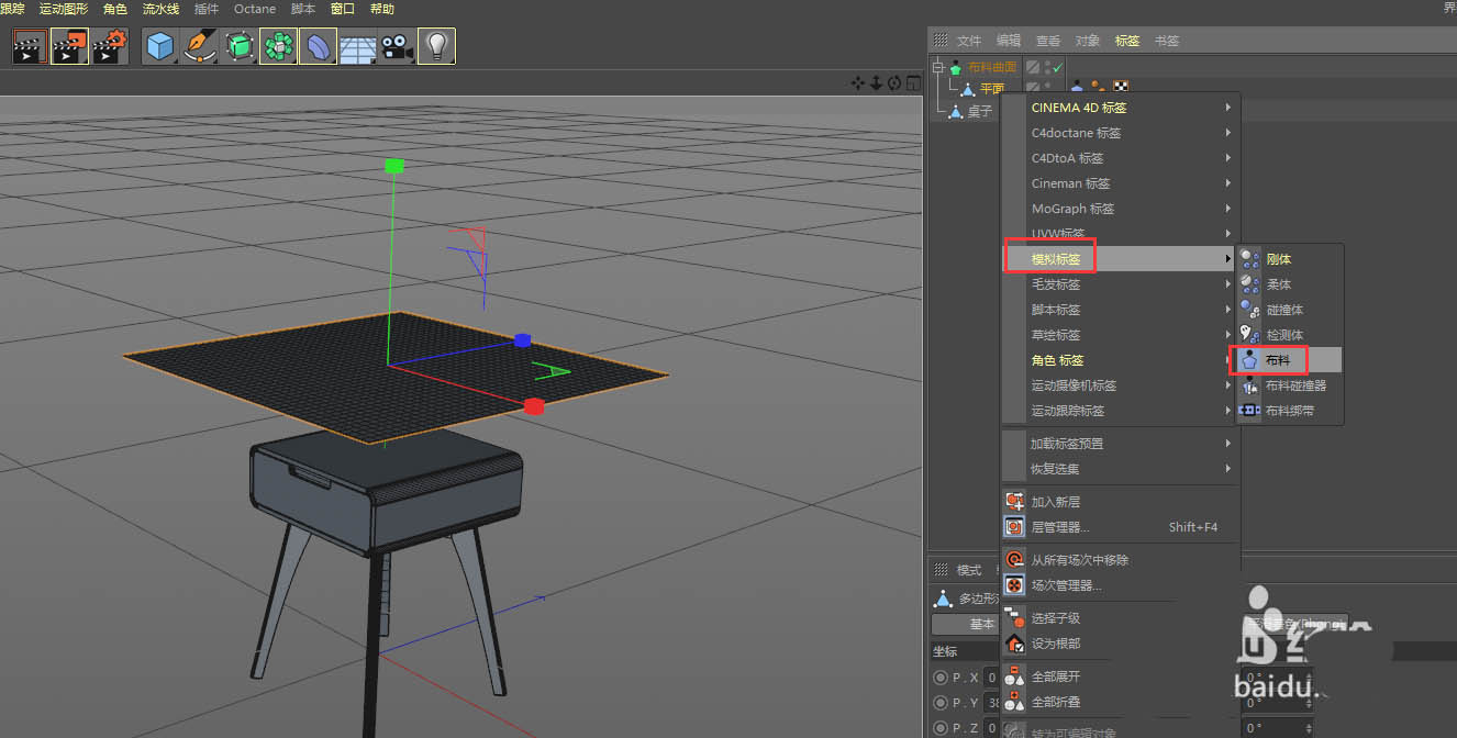
4、给平面添加一定的厚度,添加布料曲面,选中平面右击选择模拟标签-布料;

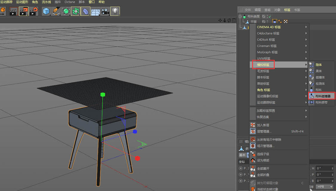
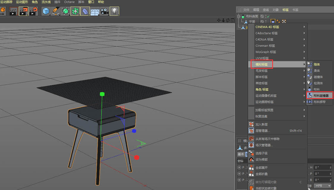
5、选中桌子,右击选择模拟标签-布料碰撞器;

6、给平面添加一个细分曲面,按下动画播放键就可以看到平面布料会落在桌子上,可以截图你想要的状态,还可以对布料标签进行参数的修改,从而得到想要的布料状态;

以上就是c4d创建桌布的教程,希望大家喜欢,请继续关注脚本之家。
相关推荐: