C4D怎么快速绘制心形? C4D建模心形的技巧

所属分类: 软件教程 / 图形图像 阅读数: 390
收藏 0 赞 0 分享

C4D中想要建模心形,该怎么建模心形呢?下面我们就来看看c4d建模心形的教程。

1、打开C4D软件;

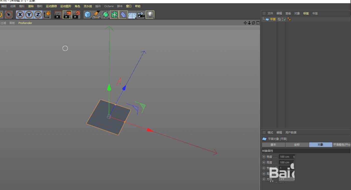
2、在场景中创建一个页面,然后设置大小和分段数

 

3、选中平面,按下C键将其c掉,转换为可编辑对象;

4、进入点层级或者线层级,右击选择多边形画笔工具

5、勾选创建半圆,按住ctrl+shift就可以将边变成半圆形了;

以上就是C4D建模心形的技巧,希望大家喜欢,请继续关注脚本之家。

相关推荐:

c4d怎么制作立体的心形模型?

c4d轴心不在物体上怎么移动?

C4D怎么制作一个困在牢笼中的心形模型?

更多精彩内容其他人还在看

SolidWorks怎么画矩形弹簧?SolidWorks矩形弹簧绘制教程

这里介绍一下在SolidWorks中用扫描特征建立矩形弹簧三维模型。扫描的关键是要建立轮廓与路径,要对矩形弹簧进行建模就要建立一条矩形螺旋线作为路径以及一个封闭的轮廓,需要的朋友可以参考下
收藏 0 赞 0 分享

美图秀秀怎么合成美女豪车图片?

美图秀秀怎么合成美女豪车图片?想要使用美图秀秀制作一个美女作为豪车的车模,该怎么合成这幅图片呢?下面我们就来看看详细的教程,需要的朋友可以参考下
收藏 0 赞 0 分享

MindManager2016思维导图主题属性怎么修改?

MindManager2016思维导图主题属性怎么修改?MindManager2016中想要修改主题样式该怎么修改呢?下面我们就来看看详细的教程,需要的朋友可以参考下
收藏 0 赞 0 分享

MindManager2016思维导图怎么给主题编号?

MindManager2016思维导图怎么给主题编号?MindManager2016中绘制的思维导图主题很多,想要给主题添加编号,更清晰,该怎么查看主题编号呢?下面我们就来看看详细的教程,需要的朋友可以参考下
收藏 0 赞 0 分享

originpro 2017安装破解详细图文教程

有网友朋友问小编originpro 2017如何安装?originpro 2017如何破解?本文带来originpro 2017安装+破解详细图文教程供大家了解,不懂的小伙伴快来了解下吧
收藏 0 赞 0 分享

visio2007怎么绘制一个钥匙扣的平面图?

visio2007怎么绘制一个钥匙扣的平面图?visio2007中想要绘制一个平面图,由圆形组成,下面我们就来看看详细的教程,很简单,需要的朋友可以参考下
收藏 0 赞 0 分享

迅捷流程图软件怎么制作绘制流程图?

迅捷流程图软件怎么制作绘制流程图?迅捷流程图是一款绘图软件,想要使用它绘制流程图,该怎么绘制呢?下面我们就来看看详细的教程,需要的朋友可以参考下
收藏 0 赞 0 分享

sai怎么画画? sai的使用方法

sai怎么画画?sai绘制动漫很方便,但是该怎么使用sai怎么画画呢?下面我们就来看看一个简单的例子,需要的朋友可以参考下
收藏 0 赞 0 分享

AutoCAD 2007提示1308错误怎么办?

AutoCAD 2007提示1308错误怎么办?今天发现新装的CAD 2007有1308错误,直接忽略后关闭软件重启后会再次提醒有1308错误,真是烦人,怎么解决呢?下面小编给大家带来解决方法,一起来看吧
收藏 0 赞 0 分享

ENVI 5.3 SP1安装破解版安装教程(附破解文件)

ENVI是一各IDL开发的专业的遥感图像处理软件,具有强大的图像信息提取、图像增强、图像计算和统计和三维地图地形分析和动画飞行等功能,下面带来了ENVI 5.3 SP1安装破解方法,仅供参考
收藏 0 赞 0 分享
查看更多