在blender中进行模型的编辑工作,在某些模型中有些面需要删除,但是要保留面之前的顶点,刚开始发现自己只要一删除就什么都没有了,后来才发现原来是自己没有正确的操作,该怎么在删除面的时候保留顶顶点呢?下面我们就来看看详细的教程。

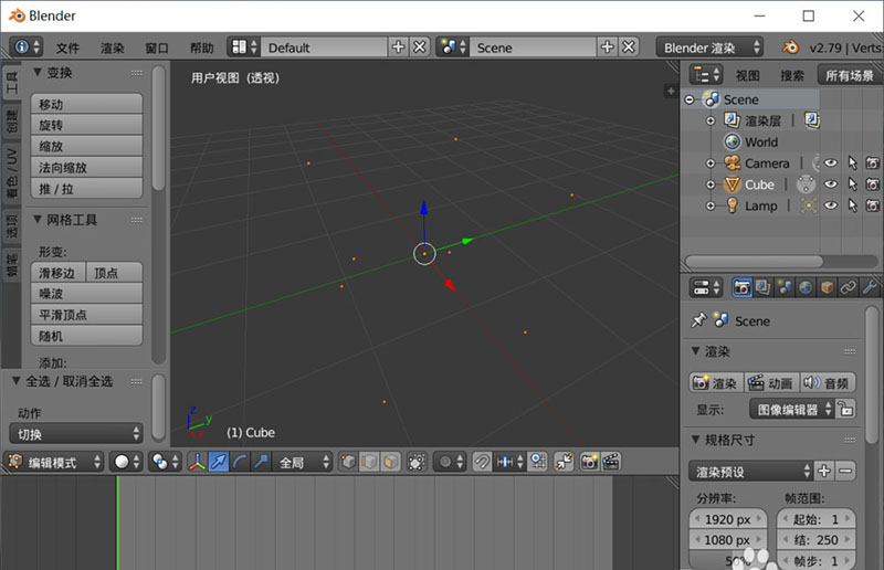
1、首先我们blender中打开一个模型。

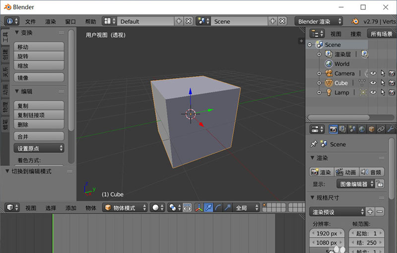
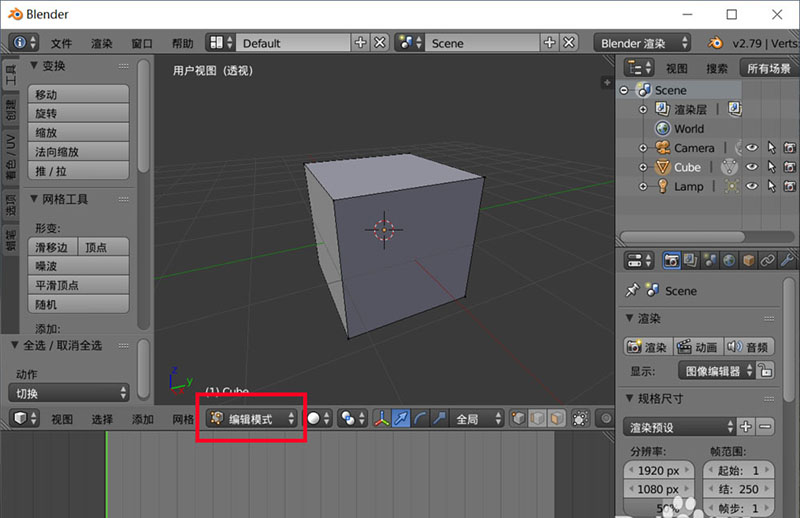
2、选中这个模型,然后进入编辑模式。

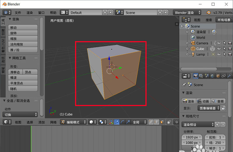
3、接着我们选中需要删除的面。

4、我们接着按 X 键,选择其中的仅边和面。

5、但是现在我们发现场景中什么也没有了。

6、最后我们底部工具菜单中选择点选择模式,发现我们删除的面的顶点就显示出来了。

以上就是blender模型删除面保留顶点的教程,希望大家喜欢,请继续关注脚本之家。
相关推荐: