最近使用blender中的游戏引擎做了个简单的游戏,想在游戏运行的时候给其添加一个背景音乐,循环播放的那种,这种情况我们可以在逻辑编辑器中找到相关的选项,配置自己的背景音乐就可以了,下面我们就来看看详细的教程。

1、首先我们切换到blender游戏布局。

2、在底部的逻辑编辑器窗口中的触发器中选择添加总是。


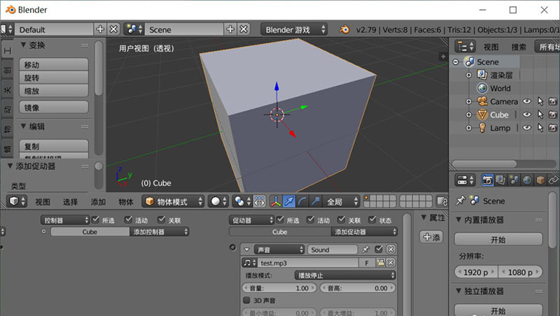
3、在最右边的第三个促动器中选择添加声音。


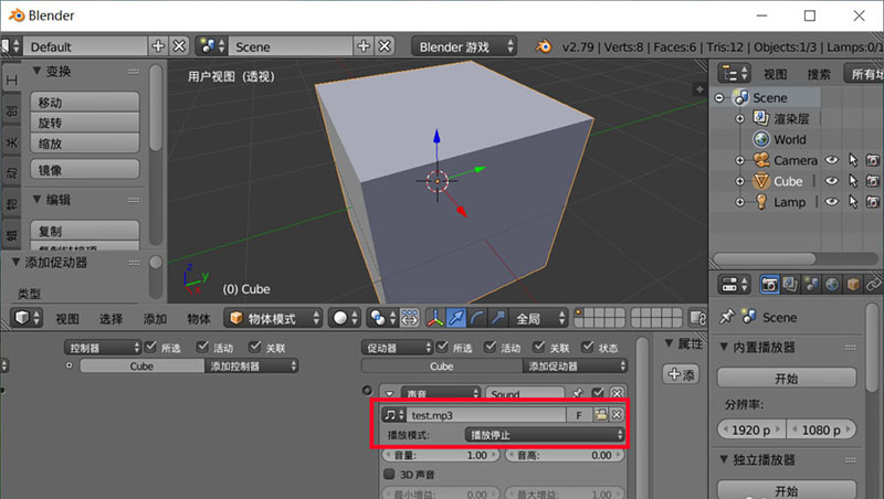
4、在里面可以选择添加打开我们的背景音乐文件。

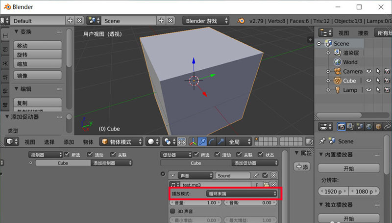
5、背景音乐是循环播放,所以我们把播放模式选择循环末端。

6、最后我们直接拖动第一个总是右边的点点 到第三个声音左边的小圆圈,连接起来,这样P键运行游戏就可以循环播放背景音乐了。

以上就是blender游戏添加背景音乐的教程,希望大家喜欢,请继续关注脚本之家。
相关推荐: