c4d中想要制作一个线条开花的动画,该怎么让线条旋转绽放呢?我们可以利用C4D的运动样条来实现开花动画效果,下面我们就来看看详细的教程。

1、打开C4D软件;

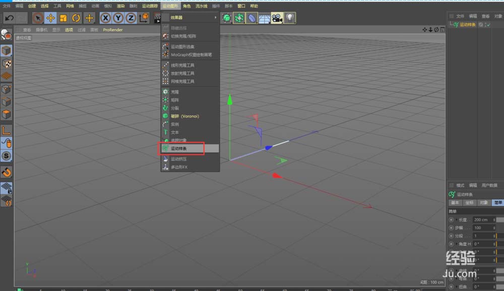
2、在场景中创建一条运动样条;

3、再创建创建一个星形样条,再添加扫描工具,将星形样条和运动样条拉入扫描工具下面;
4、再简单中将角度H数值调整成360度围绕一圈,调整分段数可以得到多个同样的样条围绕成360度一圈,调节宽度可以调整样条的半径大小;

5、我们通过给曲线弯曲长度值k关键帧实现开花动画,这个动画效果非常的抽象 ,但也非常的有意思 ;

以上就是C4D开花动画的做法,希望大家喜欢,请继续关注脚本之家。
相关推荐: