C4D建模比较方便,想要创建三维立体的箭头模型,该怎么创建呢?下面我们就来看看详细的教程。

1、打开C4D软件;

方法一:矩形+挤压
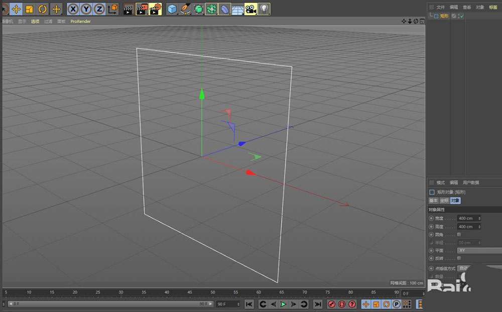
1、在场景中创建一个矩形;

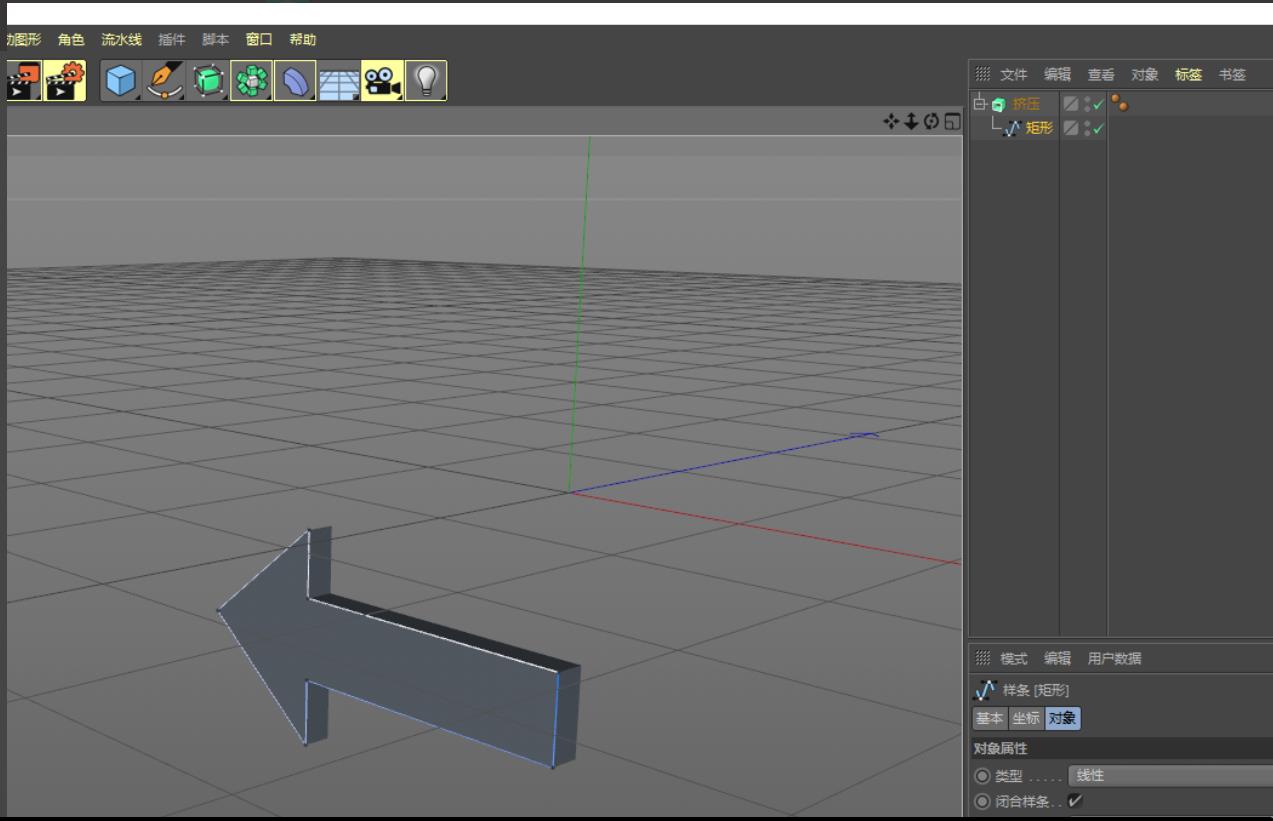
2、将矩形按下C键C掉转换为可编辑对象,并切换到正视图;

3、进入点层级,将矩形的三条边分别右击添加细分点,然后调整相应点的位置,将矩形调整成箭头的样子;也可以用创建点的功能来创建相应的点;

4、给矩形添加挤压,箭头就形成了;

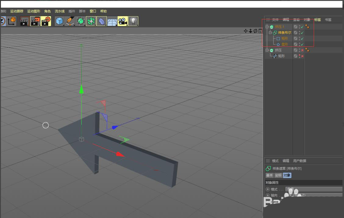
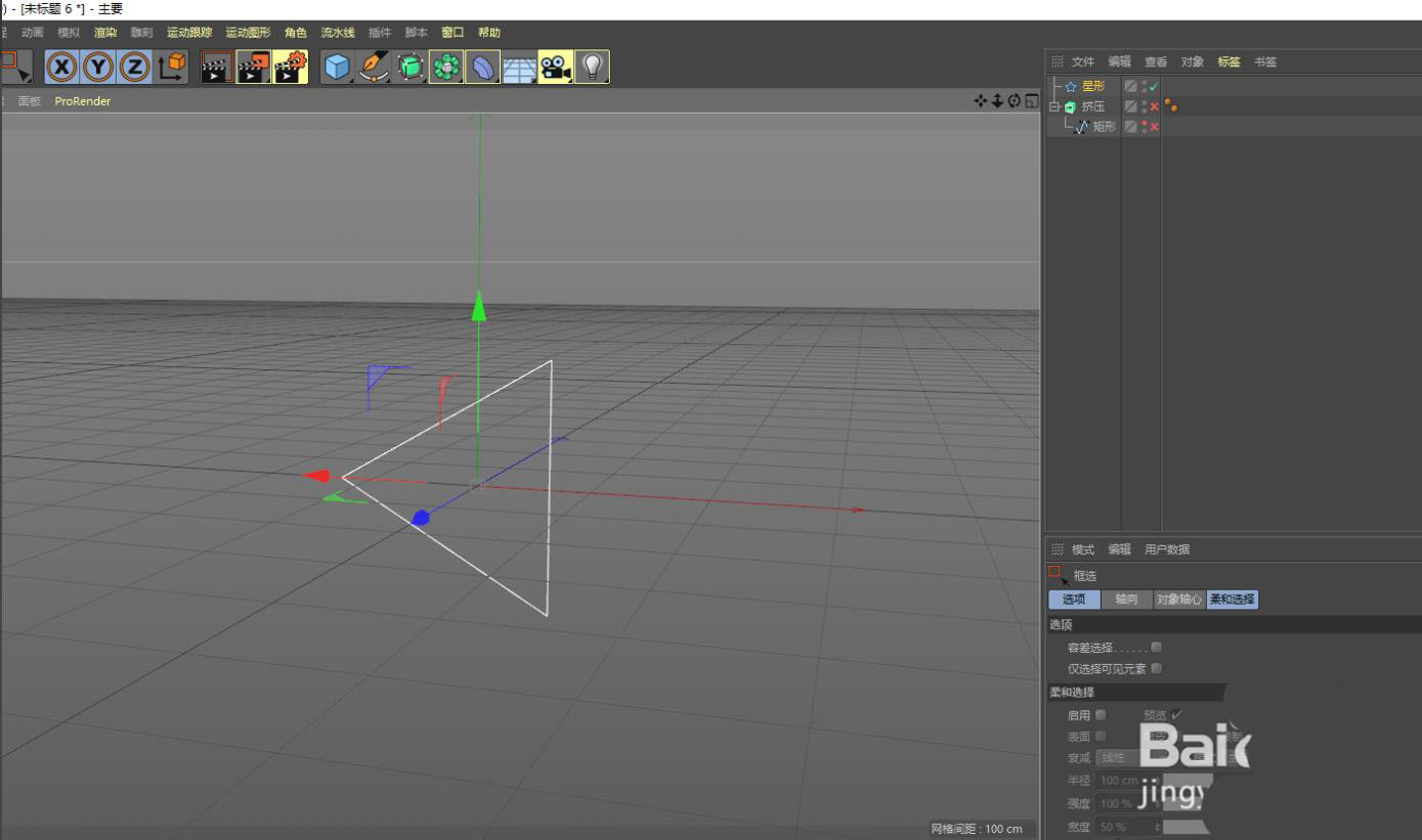
方法二:矩形+星形+样条布尔+挤压
1、在场景中创建一个星形,将点数调整为了3点,形成一个三角形,调整好三角形的角度位置;

2、再创建一个矩形;调整好大小和位置;

3、添加一个样条布尔,将星形和矩形拉入下面作为子级,默认的就是相加的模式;

4、再添加一个挤压,将样条布尔整个拉入到挤压下方,就可以得到箭头模型了;

以上就是C4D创建三维立体的箭头模型的教程,希望大家喜欢,请继续关注脚本之家。
相关推荐: