利用C4D来建立螺丝钉模型很方便,该怎么绘制螺丝钉呢?下面我们就来看看详细的教程。

1、打开C4D软件;

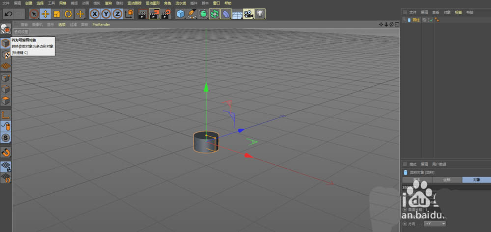
2、在场景中创建一个圆柱体,调整合适大小之后,C掉;

3、进入面层级,选中上面的面进行内部挤压操作,按住Ctrl键进行零件的建模;


4、在场景中创建一个螺旋,然后调整相应的参数;

5、继续创建一个圆环,调整大小,然后给圆环和螺旋线添加扫描;

6、对渲染进行设置,添加物理天空和地面,Ctrl+D将默认对象颜色设置为80%度灰;

以上就是C4D快速建模三维立体的立螺丝钉模型的教程,希望大家喜欢,请继续关注脚本之家。
相关推荐: