UG10.0中想要创建圆轮手轮?,该怎么创建呢?下面我们就来看看详细的教程。

1、如下图所示,打开UG10.0软件,新建一个空白的模型文件,另存为“圆轮手轮”。

2、如下图所示,点击工具栏中的“旋转”图标,点击基准坐标系中的“XZ平面”,直接进入草图。

3、如下图所示,进入草图,激活圆命令,画一个圆,添加几何约束,圆心在横轴上,激活快速尺寸命令,标注直径ø20,距离75,点击完成,退出草图。

4、如下图所示,回到旋转对话框,选择Z轴为旋转轴,点击确定。

5、如下图所示,执行【菜单——插入——设计特征——圆柱体】,指定矢量Z轴,指定点0,0,10,设置尺寸:直径20,高度40,点击确定。

6、如下图所示,点击工具栏中的“拉伸”图标,点击实体中的圆柱体上表面,直接进入草图。

7、如下图所示,进入草图,激活矩形命令,画一个矩形,添加几何约束,矩形右边线与纵轴重合,激活快速尺寸命令,标注尺寸20、10、85,点击完成,退出草图。

8、如下图所示,回到拉伸对话框,设置限制为从0开始,10结束,看着预览方向点击反向,点击确定。

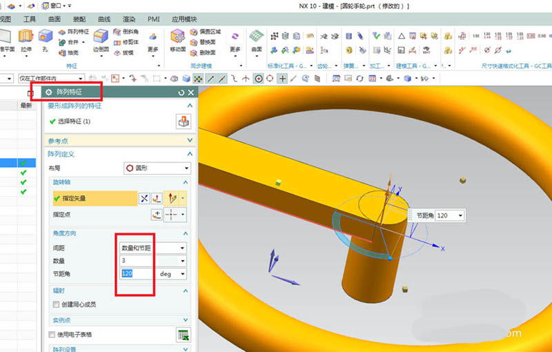
9、如下图所示,执行【菜单——插入——关联复制——阵列特征】,布局设置为“圆形”,要阵列的特征选择长方体,旋转轴指定Z轴,角度方向设置为数量3、节距角120,点击确定。

10、如下图所示,点击工具栏中的“合并”,点击软件中的所有特征,点击确定。

11、如下图所示,点击工具栏中的“边倒圆”,点击实体中的三条实体边线,对话框中设置半径R20,点击确定。

12、如下图所示,点击工具栏中的“边倒圆”,点击实体中的六条实体边线,对话框中设置半径R5,点击确定。

13、如下图所示,点击工具栏中的“边倒圆”,点击实体中的六条实体边线,对话框中设置半径R2,点击确定。

14、如下图所示,点击工具栏中的“边倒圆”,点击实体中的四条实体边线,对话框中设置半径R2,点击确定。

15、如下图所示,点击工具栏中的“倒斜角”,点击是中的实体边线,圆形边线,对话框中设置距离2,点击确定。

16、如下图所示,点击工具栏中的拉伸图标,点击实体中的圆形平面,直接进入草图。

17、如下图所示,进入草图,激活圆命令,以坐标原点为圆画一个圆,激活矩形命令,画一个矩形,与圆相交,激活快速修剪命令,将圆形和矩形分别修剪,最后成下图中的样子,激活快速尺寸命令,标注详细尺寸,尺寸可以参照下图所示,点击完成,退出草图。

18、如下图所示,回到拉伸对话框,布尔求差,设置限制为30,点击确定。

19、如下图所示,在部件导航器中将基准坐标系隐藏,将显示改成着色。

20、如下图所示,标题栏中点击渲染,工具栏中点击“高级艺术外观”,指定一种颜色效果给实体。至此,简单的圆轮手轮建模并渲染完成。

以上就是ug方向盘的建模方法,希望大家喜欢,请继续关注脚本之家。
相关推荐: