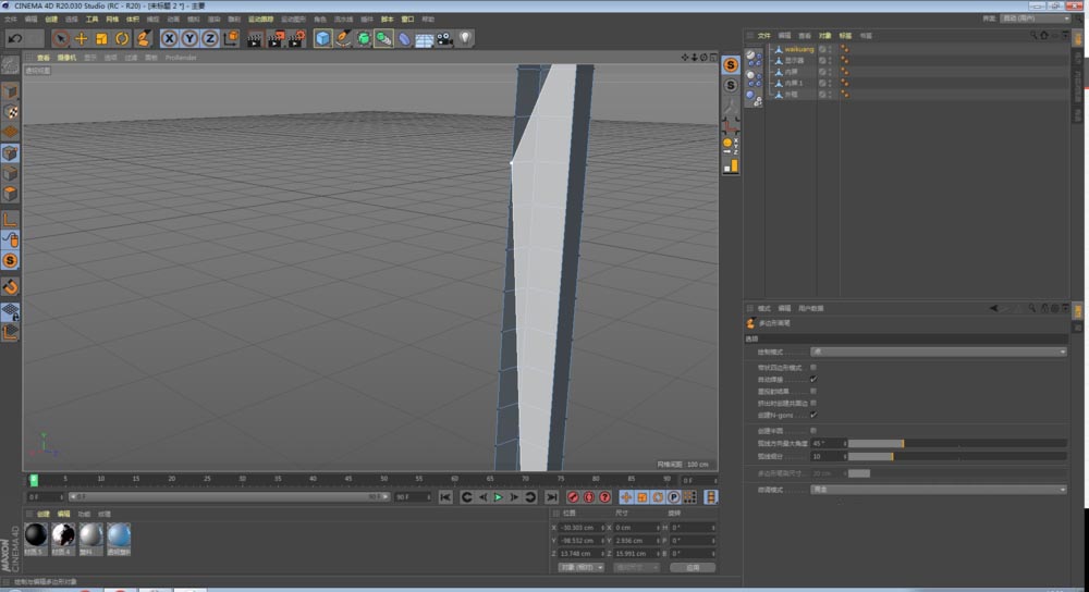
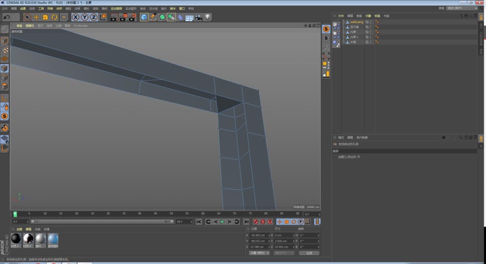
c4d在进行多边形建模的时候,因为某些特殊要求可能会删掉某些不符合要求的面,但是再使用封闭多边形孔洞不起作用,如图这是我做的一个模型我需要在外框上加材质,但是外框拿下来之后无法快锁封闭孔洞,怎么办呢?今天我们就来分享两种方法,最后附加封不上的原因,,详细教程请看下文介绍。

方法一:
借用多边形画笔工具在你要封闭的面上点击,点一圈回来之后在原来的第一个点上会出现栅栏的标志,然后就可以封闭这个面了

方法二:
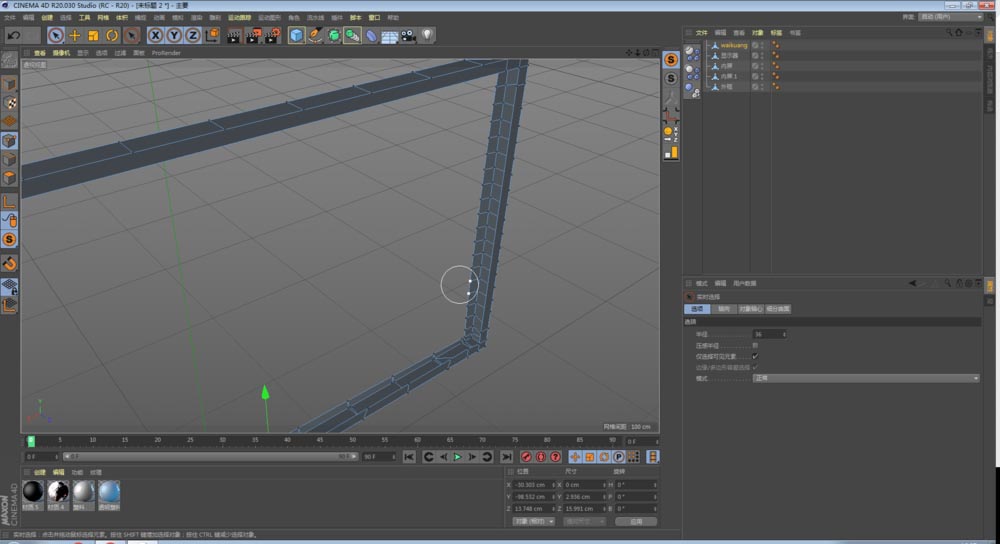
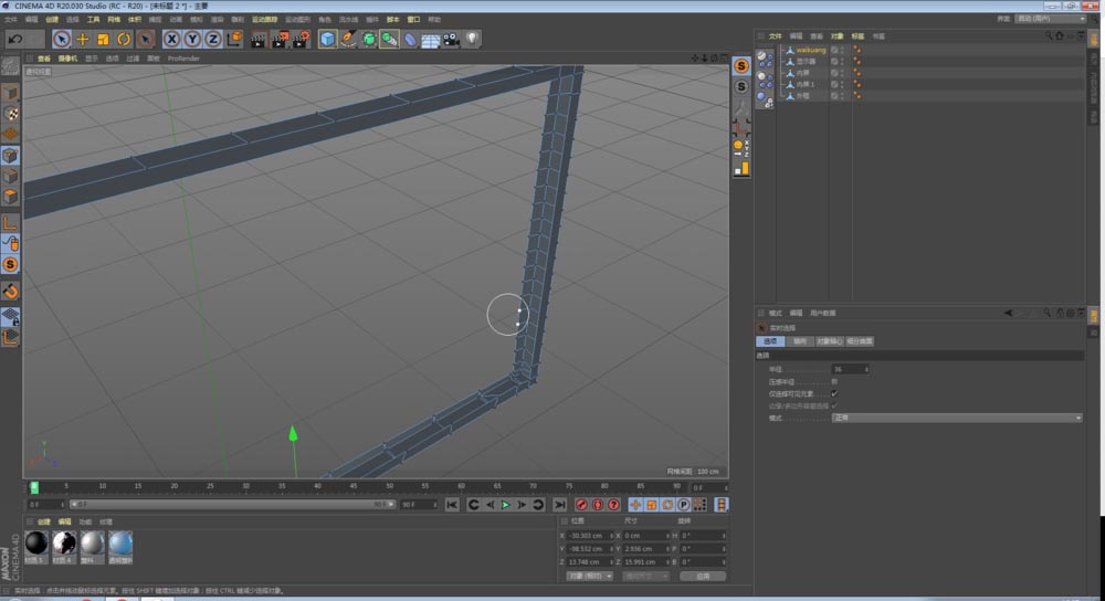
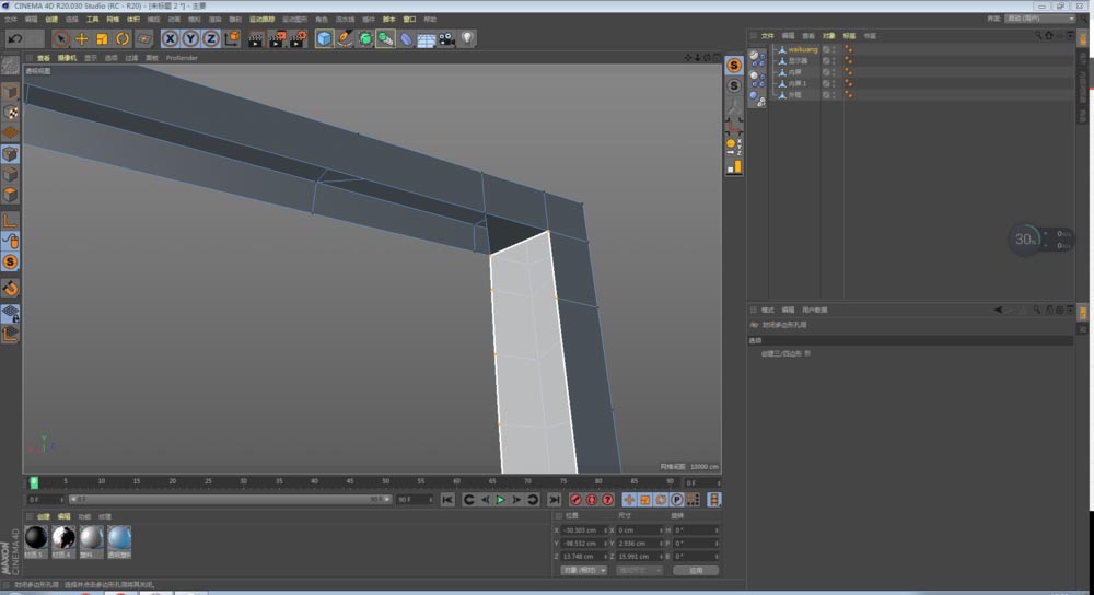
1、把外框独显之后使用多边形孔洞无法正常封闭


2、这个时候鼠标右击,选择桥接进入点模式。在模型拐角的地方按住鼠标左键选择两个点,然后松开在选择第三个点,就可以形成一个三角面


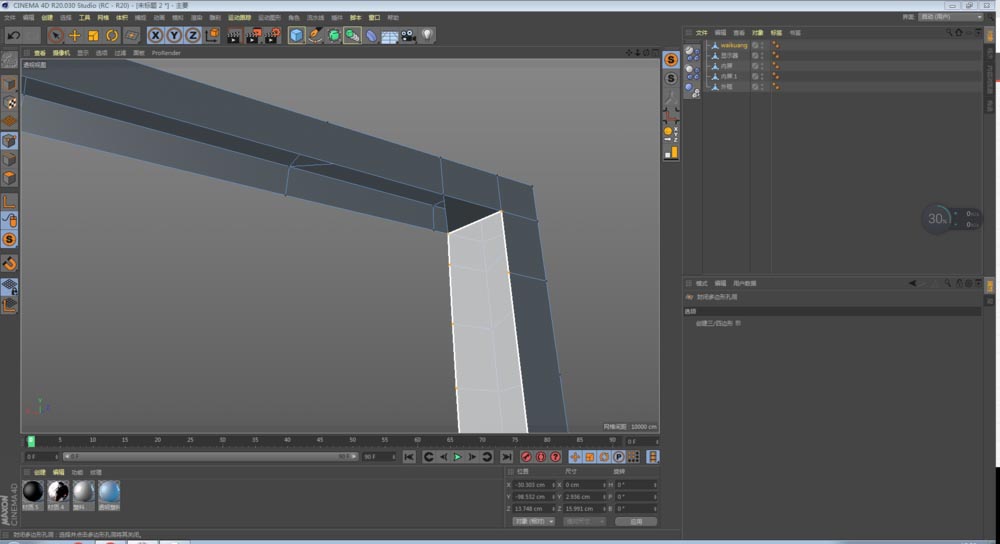
3、在上面的拐角上也进行上一步骤的操作,在使用封闭多边形孔洞就可以把这个边封上了,然后在其他的边上也进行这种操作


4、最后就可以办这个面给封上了


以上就是c4d封闭多边形孔洞不起作用的教程,希望大家喜欢,请继续关注脚本之家。
相关推荐: