经常使用c4d建模,经常需要使用引导线,引导线工具的用途是创建参考线(平面),用于对齐线段,下面我们就来看看c4d创建参考线的方法。
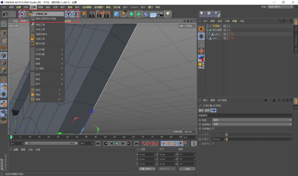
1、引导线适用于平面、空间捕捉,配合自动捕捉工具使用。在工具》引导线工具下激活。

2、工具可以创建参考线和参考平面,这个根据情况而定。在点模式下激活,点击模型上的某个点就可以创建了。

3、创建完成后默认会创建面,这个时候按两下空格就好了。

4、我们要对齐某个点的时候,在图中的位置开启自动捕捉,引导线捕捉。

5、你再移动模型上的点后就会发现,模型上的点靠近引导线时就会被吸附上去。这样也能达成我们的目的,对齐。

6、有一点时要注意的引导线默认存在的位置是在0cm的位置,创建点可能导致点不在同一平面。

以上就是C4D引导线的使用方法 ,希望大家喜欢,请继续关注脚本之家。
相关推荐: