C4D硬边建模不同平面间开沉孔,如图,模型开孔从二个不同平面开始,该怎么开孔呢?下面我们就来看看详细的教程。

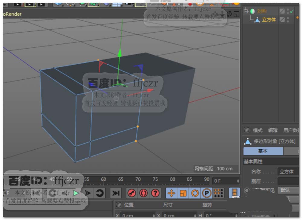
1、创建一个76*35*38的立方体,所有分面为1;方便后面的加线。

2、用循环切割工具对立方体横向添加循环边距离74.3%处,纵向添加三组循环边,其中一组处于立方体的中间位置,另外二组处于立方体长度76的14.5%处。如图所示。


3、删除立方体长的一半,给另一半添加一个对称命令, 镜像平面为ZY;得到完整的立方体。

4、根据第2步的结构线,将立方体左侧的面删除,再用桥接命令,将孔洞补上,如图所示。

5、接下来就是开孔了,创建一个直径为14的圆柱,将其调整到上步补面形成的二个不同平面的中间处;将圆柱体转为可编辑对象后,在上部添加一组循环边,选中上部的所有面向外挤压,构成一个螺丝的轮廓结构。

6、调整螺丝沉头刚好与最低平面处于同一平面。给立方体与圆柱体添加一个布尔(A- ; B)命令,得到开孔结构,同时产生了较多的N-gon线。

7、利用切刀及焊接工具,对多余的N-gon线进行消除。如图所示。


8、最后,选中模型需要硬边处理的轮廓线进行倒角。倒角后会在转角处产生一些错误边,按图2所示进行修正即可。不同平面间开沉孔的硬边建模完成。



以上就是C4D硬边建模不同平面间开沉孔的方法,希望大家喜欢,请继续关注脚本之家。
相关推荐: