C4D标准渲染器也可以调出逼真的SSS材质,该怎么设置呢?下面我们就来看看详细的教程。
1、首先准备一个模型,我随便克隆了几个立方体示范

2、新建一个材质,把颜色改为纯黑

3、在发光里选择效果-----次表面散射

4、接着调节你想要的颜色,然后调节路径长度,路径长度需要根据你的模型大小来试,可以多试几遍

5、新建天空,给天空一张HDR贴图

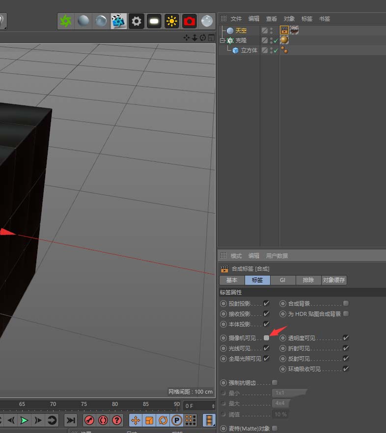
6、给天空一个合成标签。去掉摄像机可见,这样渲染就看不到天空了

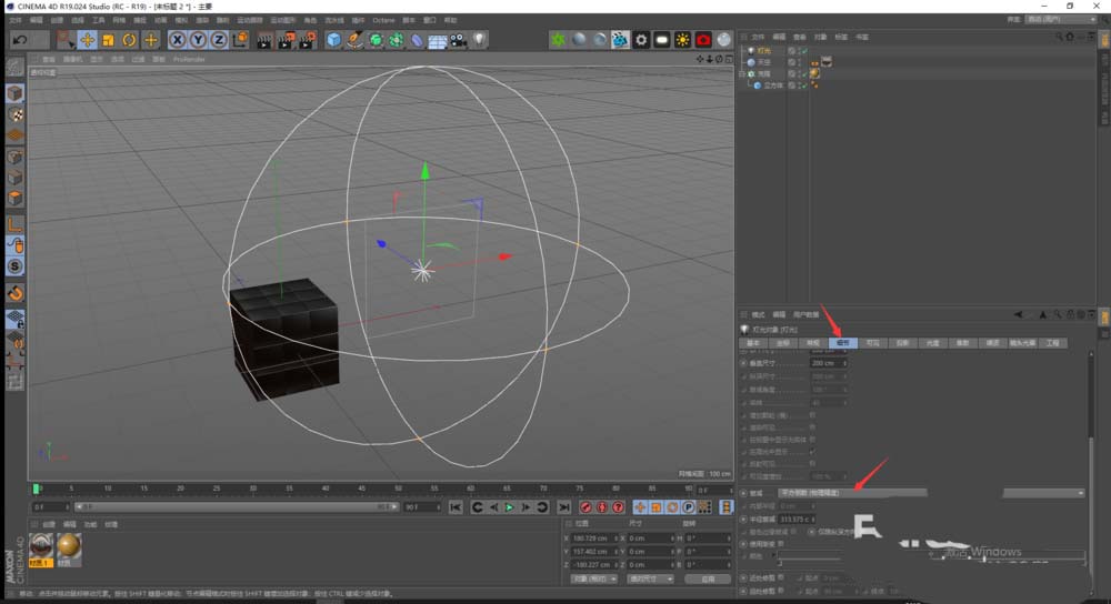
7、新建一个灯光,放在合适位置,打开阴影--区域,在细节里找到衰减,选择平方倒数(物理精度),调节衰减半径至合适大小

8、在渲染设置里面添加环境吸收,

9、最后,渲染

以上就是C4D标准渲染器调SSS材质的教程,希望大家喜欢,请继续关注脚本之家。
相关推荐: