UG12.0中想要创建洗衣液盖子,如图,该怎么创建呢?下面我们就来看看详细的教程。

1、创建直径为58,高度为19的圆柱;其指定矢量为+Z轴,指定点为坐标原点。

2、选用倒斜角命令,对圆柱体顶面外轮廓边进行非对称倒角,距离1为1,距离2为7。

3、在上一圆柱体的端面圆心处创建一个直径为43,高度为24.5的圆柱体,布尔为合并;选用倒圆角命令分别对二个圆柱体的端面轮廓边进行半径为3的倒圆角。


4、选用圆柱底面的的轮廓边作为拉伸截面线,开始值为0,结束值为14.5,布尔为合并,开启单侧偏置,值为-8。

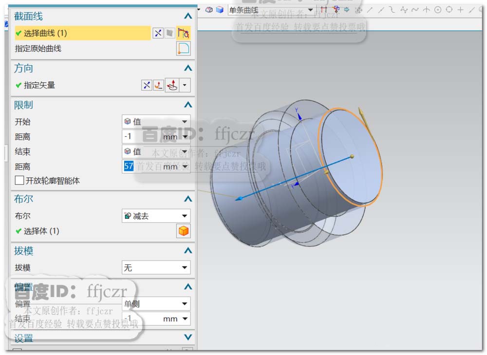
5、选择上步拉伸对象的底面边作为拉伸截面线,开始值为-1,结束值为57,布尔为减去,单侧偏置为1。对拉伸的底面边进行半径为2的倒圆角。


6、选择第一步创建的圆柱底面边作为拉伸截面线,向+Z拉伸,结束值为17,布尔为减去,偏置两侧,开始值为-1.5,结束值为-8。对拉伸减去后的底面外边倒半径为2的圆角。


7、选择上步对拉伸减去后的底面内边作为拉伸截面线,向-Z拉伸,值为3;布尔为合并,偏置两侧开始值为1,结束值为2。对位伸出的对象端面外侧边倒半径为1的圆角。洗衣液盖子模型创建完成。



以上就是UG12.0创建洗衣液盖子的教程,希望大家喜欢,请继续关注脚本之家。
相关推荐: