C4D中想要画一个栅栏围墙模型效果,该怎么制作这个三维立体的效果呢?下面我们就来看看详细的教程。

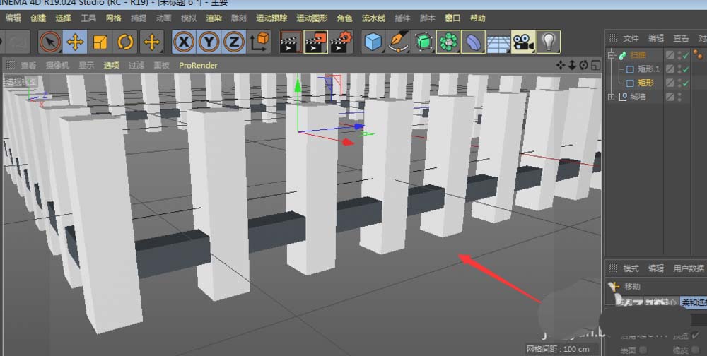
1、如图,我们可以先使用克隆工具做出如图的效果

2、然后建立矩形框,将矩形框调整到和对象同样的大小

3、再创建一个小矩形框,将其缩小

4、对他们添加一个扫描处理,这样就围绕大矩形框做出一个立体模型

5、调整小矩形框的大小,做出如图所示的尺寸形状

6、调整围框的大小和位置,如图所示,这样篱笆的第一个围挡就做好了

7、然后对其进行复制,向上移动就可以了,如图所示;最后还可以对他添加上喜欢的材质渲染下。

以上就是C4D栅栏围墙的制作方法,希望大家喜欢,请继续关注脚本之家。
相关推荐: