blender中想要创建莫比乌斯环模型,主要使用blender修改器修改下一下就出来,下面我们就来看看详细的教程。

1、首先在blender中创建一个立方体模型。

2、然后沿着X轴方向拉长。

3、接着进入编辑模式,使用ctrl+r给模型进行细分。

4、接着使用RY90,让立方体旋转90度。

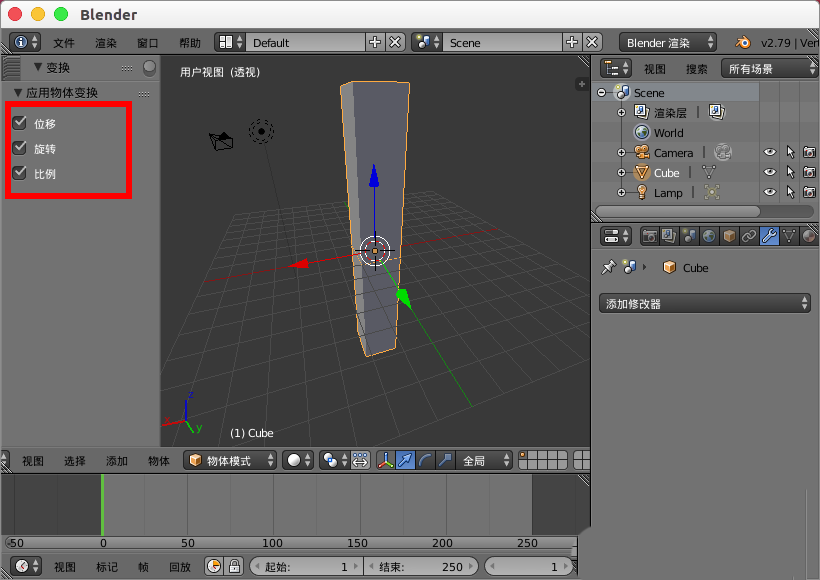
5、然后ctrl+a选择位移、接着在左边把位移、旋转、缩放都勾选上。


6、然后给立方体添加简易形变修改器。

7、形变角度填写180,然后 应用。

8、接着RY90,让旋转后的立方体沿着X轴。

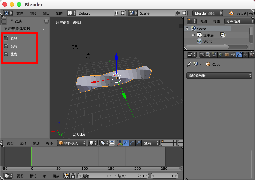
9、同样的接着Ctrl+a勾选位移、旋转、比例。

10、再次添加简易变形修改器,这次选择 弯曲,角度 360 度,一个莫比乌斯环模型完成了。


以上就是blender建模莫比乌斯环模型的教程,希望大家喜欢,请继续关注脚本之家。
相关推荐: