C4D中想要建模螺纹,该怎么建模呢?下面我们就来看看详细的教程。

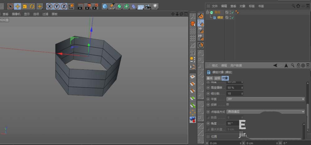
1、打开软件,从样条列表中选螺旋,其参数自定。再给该螺旋一个挤压,调整螺旋线的细分使整个螺纹为八边形,自适应角度为:90。如果要连接的螺丝头是六边形的可调整为六边,这个细分的调整是以最简为前提。调整成的模型点之间尽量靠近就行了,不用强求,下面的操作可以将这问题解决。


2、调整好后,将模型”当前状态转为对象“,原模型隐藏,可以留作备用。

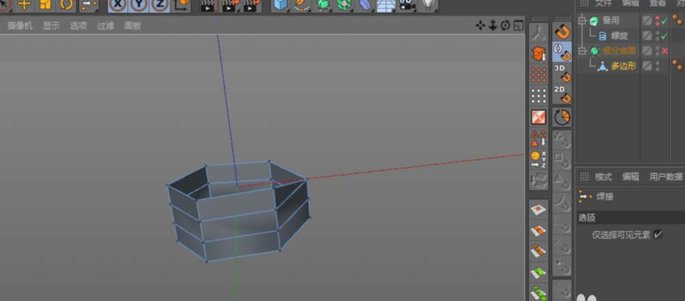
3、接下来处理转换出来的对象。首先,将点优化,这里要在点优化上设置其公差,公差值的设置可以看着模型来设置,目的就是将分开的点焊成一个点;用优化来焊接可以将全部分开的点焊在一起,但值不宜过大,不要把所有的点焊成一起了。
再分别将螺纹上下突出的二个点焊接相应端面点上,用缩放将两端线调成水平线。这样两端都可以无缝的连接到其它模型上去了。具体可参考图示,描述可能不尽。



4、选中螺纹线,但两端的一段线要取消;将选中的线进行倒角,细分数为:1;选中倒角出来的线(中间的线),进行缩放(最好在模型的俯视图进行);得到螺纹。



5、其实这时得到的螺纹和上一次的“一体螺纹”是一样的,从细分后可以看出。但一体的螺纹不能进行加线来控制螺丝的硬边线。这种做法是可以加线的。使用循环边卡线就可以得到想要的效果。



以上就是C4D螺纹的制作方法,希望大家喜欢,请继续关注脚本之家。
相关推荐: