C4D中想要建模心形模型,该怎么建模型呢?下面我们就来看看详细的教程。

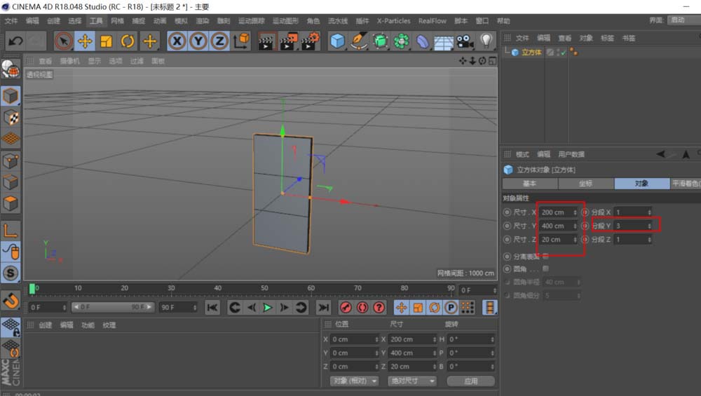
1、建立一立方体,修改其参数。目的是建出心形的一半形状。

2、按“c”将立方体转换为可编辑多边形;不转换是不能对其进行更多的改变。

3、这模型最后要用细分曲面来成形,所以一开始只要其轮廓就行了,尽量少用线。因为要用对称形成心形的另一面,所以图中所指的二面要删掉,不然细分曲面会得到不是所要的曲面。

4、添加对称,移动一半心形使中间部分重合;得到一心形。


5、给立方体添加细分曲面,可以看到之前的棱角变成光滑的曲面。

6、选中立方体,选取点模式,利用移动、缩放等调整点的工具,调整各点。最终得到心形的模型。


以上就是c4d中建模星星模型的教程,希望大家喜欢,请继续关注脚本之家。
相关推荐: