C4D打开多个文件,想要对这些文件进行切换、保存、关闭等操作,该怎么实现呢?下面我们就来看看详细的教程。
1、打开软件,找到窗口,可以在弹窗下侧看到打开的多个C4D文件;

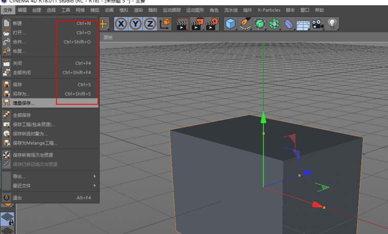
2、点击文件--->关闭,是关闭当前文件窗口;

3、点击文件--->全部关闭,关闭所有文件(这个不常用,因为可能会误操作);

4、点击文件--->全部保存,将所有文件进行保存(做模型组件时,可以运用下);

5、细心的同学可能会观察到弹窗右侧的快捷键,经常运用,会对项目进度起到很大的作用;

以上就是c4d多个文件切换、保存、关闭的方法,希望大家喜欢,请继续关注脚本之家。
相关推荐: