C4D建立的立体模型棱角都是非常尖锐的,也显示不出高光边缘的效果,如果想要做出柔光边缘的效果,我们需要倒角,下面我们就来啊看看详细的教程。

1、如图建立立体模型,然后将其C掉

2、在工作区右键,选择其中的循环/路径切割,【旧版本选择K键,右键切刀工具】

3、然后鼠标移动到模型上,就会出现一个循环的切面,在最顶点部位,做出一个小小的切面,如图所示

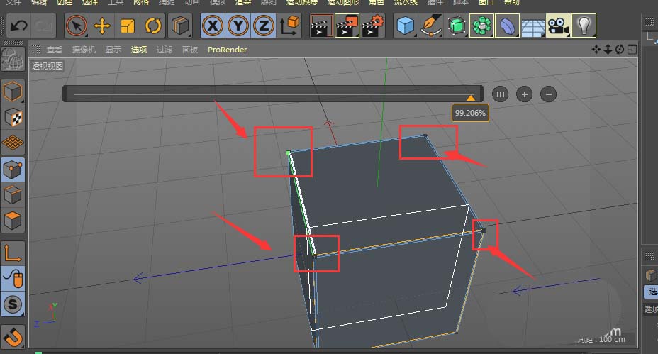
4、采用同样的方法,在另外的两个方向面都做出同样的切面效果,

5、另外在其他的三个角上做同样的处理

6、选择打开细分曲面,如图所示,将立方体添加到细分曲面的子集中

7、然后渲染查看效果,这时候就可以看到棱角的部分有很明显的柔边效果。

以上就是C4D立方体棱角做倒角高光效果的教程,希望大家喜欢,请继续关注脚本之家。
相关推荐: