C4D中创建三维立体模型很简单,想要创建一个立体的桌子,该怎么创建呢?下面我们就来看看详细的教程,请看下文详细介绍。

1、创建一个立方体模型,然后将其压扁,留一个小点的厚度即可,作为桌面使用

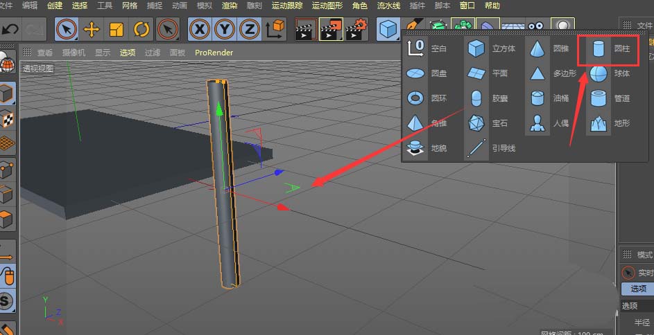
2、然后创建圆柱,将其缩小拉长,作为其中的桌腿

3、现在我们来制作橱柜模型,建立一个立体将其拓展下,并将其变成编辑对象

4、变成可编辑对象后,选中外面的这个面,右键内部挤压

5、向内部挤压一点,留出一个边界线

6、然后右键循环切割

7、如图分别作出切割线,中间的区域是留出来的边界处

8、选中中间的桌面,按住ctrl键向外拓展一点点,作出抽屉的感觉

9、然后就是做抽屉上的拉环了,我这里使用了一个圆环,将其对应位置放置

10、这样基本的组合有了,将其平和成一个就行了,如图所示。

以上就是c4d创建三维立体桌子的教程,希望大家喜欢,请继续关注脚本之家。
相关推荐: