blender多个布局窗口,想把多余的都删除掉只留下需要用的一个,可以通过合并的方式进行“删除”,下面我们就来看看详细的教程。

1、首先打开blender窗口。

2、一不小心发现多出了一个3d窗口。

3、其实这是blender灵活的窗口布局方式,我们点击任意窗口的“右上角”与“左下角”斜线标志,向内拖拽就可以分出一个窗口。

4、要合并的话同样是按住“右上角”与“左下角”斜线标志自上向下、自左向右窗口拖拽,出现“透明的箭头”代表可以与这个窗口合并。


5、这样我们就可以恢复到默认的窗口布局样式。

6、同样的我们也可以把默认的一些窗口都合并了,只留下一两个布局窗口。
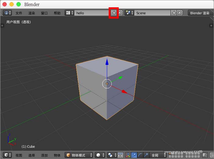
7、布局好了以后,可以直接点击“屏幕布局”右边的“+”加号新建一个“hello”布局。

8、最后选择“文件”--“保存启动文件”。

9、弹出窗口点击“保存启动文件”。

10、以后再次打开blender就可以在这里选择我们的hello布局了。

以上就是blender删除多余窗口的教程,希望大家喜欢,请继续关注脚本之家。
相关推荐: