C4D中想要创建宝箱,该怎么创建呢?下面我们就来看看C4D创建宝箱箱体的教程。。

1、创建一个面向X轴的平面,分段全部改为1。转为可编辑多边形后,在点模式下参照箱子的上盖,调整出箱体的最大轮廓。


2、选中平面,进行内部挤压(偏移值为20),用切刀工具添对矩形四个角添加合理的结构线。


3、选中多余的斜角线,用融解来去掉这些线。删除中间的面,对余下的面进行挤压,值为20;


4、在点模式下右视图中调整上端的点,得到如图所示的形态。此为箱体的主结构部分。

5、调整主结构部分,点的位置,并给该结构添加对称命令。得到箱体的另一边结构。将该状态转为对象并将其合并成一个对象。


6、在面模式下,照图选中所示的面;选用桥接命令(记得开启删除原始多边形选项),将所选中的面桥接出箱体的整体结构。


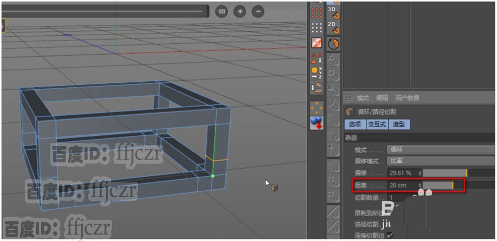
7、复制多一个箱体结构(将用新得的结构创建垫脚),将原结构进行边倒角;隐藏原结构体,用循环切刀工具按图所示的进行结构线的添加。


8、在面模式下,按图所示进行面的选择。选中的面进行反选并删除面,得到垫脚的基本结构。


9、用桥接命令,对垫脚的边进行相应连接,得到完整的垫脚。 并对垫脚进行挤压值为3;给垫脚添加一个倒角变形器,变形器的值如图所示。得到垫脚的完整结构。



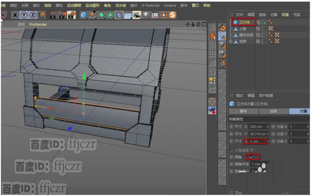
10、创建一个立方体,调整其尺寸成厚3的板,长度参照箱体结构来调整;在整个箱体中每个面需要两块板进行拼接。板块记得加上倒角,不然这加上的板块就没有细节了。宝箱更多细节的添加下次再续。


以上就是C4D创建宝箱箱体的教程,希望大家喜欢,请继续关注脚本之家。
相关推荐: