blender中想要设置动画的播放速度,这里我们可以通过两种方式进行设置调整,缩放动画时间轴,或者修改动画帧的方式,下面我们就来看看详细的教程。

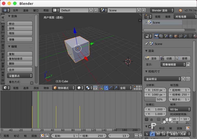
1、在blender场景创建一个立方体,并给其添加了动画。

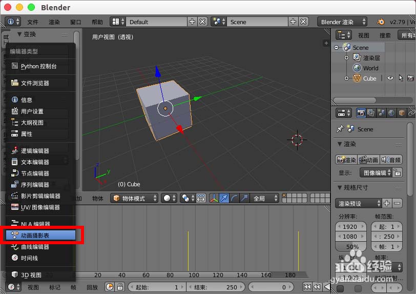
2、接着我们点击左下角选择切换到 动画摄影表 窗口。

3、把时间轴移动到 初始0 的位置。

4、接着A键进行全选,然后SX倍数值,进行缩放,比如这里我们缩放0.5倍,这样播放速度就会变快了,同理大于1播放速度就会变慢。

5、如果播放不完整,可以增大时间线中结束的数值。

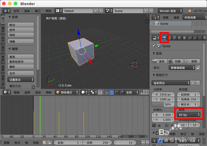
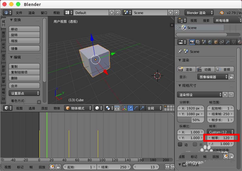
6、我们也可以选择渲染,在里面把 帧率 调节为60,这样动画速度就会变快。

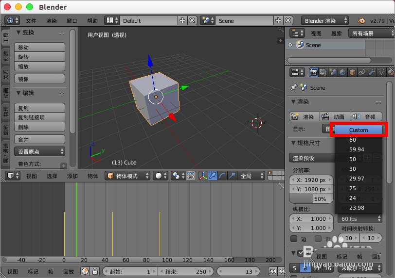
7、如果感觉还是不够快,可以选择里面的Custom。

8、把 帧率 设置为最大120,这样播放速度就会快很多了,同样的如果想动画变慢的话,可以把数值设置的很小。

以上就是blender动画设置播放速度的教程,希望大家喜欢,请继续关注脚本之家。
相关推荐: