ug中制作螺纹两端的收口并不理想,该怎么创建出一个两端收口的螺纹呢?下面我们就来看看详细的教程。

1、下图就是UG自带的螺纹创建命令得到的螺纹。显然这不是想要的。

2、首先,创建一个圆柱,这个圆柱作为螺纹的底部。直径50,高25。

3、选择插入--曲线--螺旋;在坐标原点创建一个螺旋线。

4、螺旋线的直径为50,螺距恒定为10,圈数为1.得到所要的螺旋线。这条螺旋线为扫掠的导线。


5、选择在任务环境中绘草图,选用基于路径,鼠标在螺旋线上点选,设定弧长为0处创建平面,平面平行于Z轴。


6、在草图中绘出螺纹的横截面,数值较为简单,可以参考图进行绘制,也可随意绘制。要注意的是,绘完横截面线后,要测量一下所绘线的周长,一会用得到。


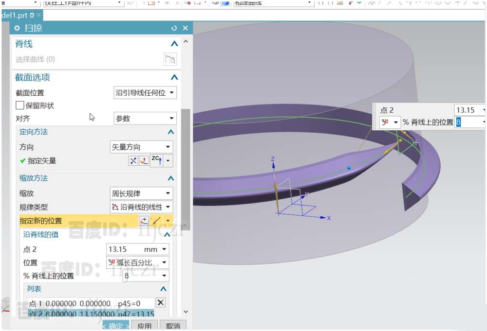
7、选用“扫掠”命令,按提示选择截面线,和引导线;在缩放选项中选用周长规律,规律的类型为沿脊线的线性。

8、在指定新的位置中进行如下操作:先对端点进行定义,选择模式改为端点,点选螺旋线的端点位置缩放为0位置为0点;更改选择模式为点在曲线上,点选端点附近的位置,缩放为13.15(上步的周长数)位置为8。得到螺纹一端的收口。


9、另一端的收口也是这样调整。要注意的是一定要先对端点定义好后再定义曲线上的点。


以上就是UG快速创建收口螺纹的教程,希望大家喜欢,请继续关注脚本之家。
相关推荐: