汽车要在地面上跑,船要在海面上行驶,blender中要制作物体在凹凸不平的“地面”上运动,可以通过约束与缩裹修改器等实现。
1、在凹凸的“地面”上创建一个“平面”。

2、进入“编辑模式”,选择右边的属性导航中的“数据”,添加“pg”顶点组。

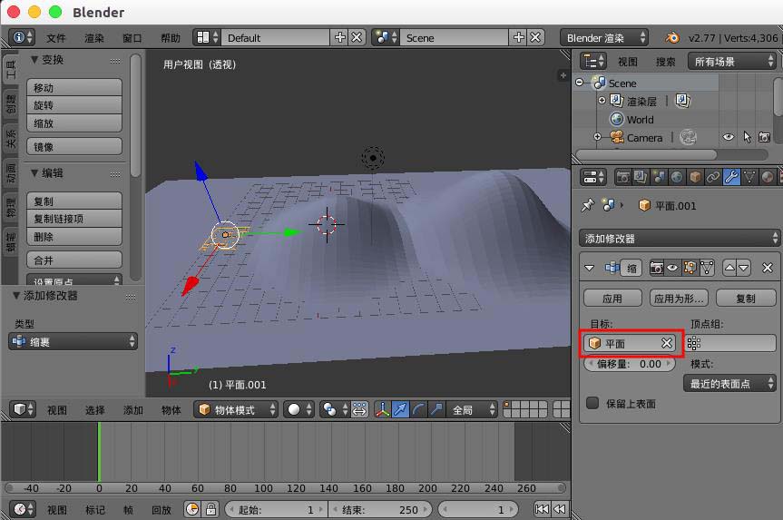
3、属性导航中选择“修改”,添加“缩裹”修改器。

4、“目标”下选择“平面(地面平面)”。

5、现在我们移动平面,平面是贴着地面的网格移动的。

6、创建一个“立方体”。

7、选择“立方体”,右边属性中选择“约束”,分别添加“复制位置”与“复制旋转”约束。


8、“目标”中都选择“平面.001(小的平面)”,“顶点组”都选择“pg”。

9、选择“立方体”进入“编辑模式”,把立方体移动到贴着地面的位置。

10、我们现在拖动“小的平面”,就可以贴着地面移动了,给其添加动画就可以在“地面网格”上运动了。

注意事项:
如果效果不对,可能是你的哪个步骤遗漏了,或者顺序不对,可以重新按照顺序制作一次。
如果与网格贴合的不好,可以尝试细分物体,把网格三角形简化。
相关推荐: