blender怎么使用UV贴图给模型添加贴图?

所属分类: 软件教程 / 图形图像 阅读数: 1961
收藏 0 赞 0 分享

blender中我们一般使用UV贴图方式给我们的模型添加贴图,这种方式比较灵活,下面我们来看看如何使用UV贴图方式给模型贴图,效果如下图

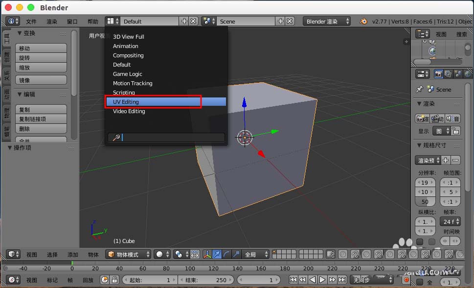
1、bender打开一个模型。

2、选择这个模型进入“UV Editing”窗口。

3、底部从左到右边以此选择“编辑模式”,“线框”,“面选择工具”。

4、选择“所有的面”,可以按键盘“A”按键全选,也可以按住“shift”按键,一个一个选中。然后键盘“U”按键,选择“沿活动西边面展开”,选择“均匀”确定,右边就是展开的UV样式。

5、鼠标点入左边展开的uv中,按“A”全选,按键“S”是缩放,“G”是移动,把展开的UV缩放到灰色表格大小合适。

6、点击底部的“新建”创建一个贴图图片,名称填写“tietu”,颜色偏白色,这些自己灵活设置。

7、底部左边选择“图片绘图”,右边选择“纹理绘制”,顶部选择“”,“绘制模式”选择“图像”,“Canvas Image”选择创建的“tietu”。

8、底部选择“实体”,然后可以在顶部的“工具”中选择画笔样式颜色在模型上直接绘图了,也可以给“每个面做标记”,左边展开的贴图会联动修改。

9、底部选择“图像”--“保存为图像”,选择保存位置直接保存为默认“tietu.jpg”名称。

10、然后我们得到一张图片,在gimp中打开,对uv展开的部分绘制自己喜欢的效果保存图片,然后在blender中底部“图像”--“重新载入图像”,贴图就刷新了。

相关推荐:

blender纹理贴图怎么使用?

blender中怎么添加天空环境贴图world贴图?

blender怎么使用节点给模型进行图片纹理贴图?

更多精彩内容其他人还在看

SolidWorks怎么画矩形弹簧?SolidWorks矩形弹簧绘制教程

这里介绍一下在SolidWorks中用扫描特征建立矩形弹簧三维模型。扫描的关键是要建立轮廓与路径,要对矩形弹簧进行建模就要建立一条矩形螺旋线作为路径以及一个封闭的轮廓,需要的朋友可以参考下
收藏 0 赞 0 分享

美图秀秀怎么合成美女豪车图片?

美图秀秀怎么合成美女豪车图片?想要使用美图秀秀制作一个美女作为豪车的车模,该怎么合成这幅图片呢?下面我们就来看看详细的教程,需要的朋友可以参考下
收藏 0 赞 0 分享

MindManager2016思维导图主题属性怎么修改?

MindManager2016思维导图主题属性怎么修改?MindManager2016中想要修改主题样式该怎么修改呢?下面我们就来看看详细的教程,需要的朋友可以参考下
收藏 0 赞 0 分享

MindManager2016思维导图怎么给主题编号?

MindManager2016思维导图怎么给主题编号?MindManager2016中绘制的思维导图主题很多,想要给主题添加编号,更清晰,该怎么查看主题编号呢?下面我们就来看看详细的教程,需要的朋友可以参考下
收藏 0 赞 0 分享

originpro 2017安装破解详细图文教程

有网友朋友问小编originpro 2017如何安装?originpro 2017如何破解?本文带来originpro 2017安装+破解详细图文教程供大家了解,不懂的小伙伴快来了解下吧
收藏 0 赞 0 分享

visio2007怎么绘制一个钥匙扣的平面图?

visio2007怎么绘制一个钥匙扣的平面图?visio2007中想要绘制一个平面图,由圆形组成,下面我们就来看看详细的教程,很简单,需要的朋友可以参考下
收藏 0 赞 0 分享

迅捷流程图软件怎么制作绘制流程图?

迅捷流程图软件怎么制作绘制流程图?迅捷流程图是一款绘图软件,想要使用它绘制流程图,该怎么绘制呢?下面我们就来看看详细的教程,需要的朋友可以参考下
收藏 0 赞 0 分享

sai怎么画画? sai的使用方法

sai怎么画画?sai绘制动漫很方便,但是该怎么使用sai怎么画画呢?下面我们就来看看一个简单的例子,需要的朋友可以参考下
收藏 0 赞 0 分享

AutoCAD 2007提示1308错误怎么办?

AutoCAD 2007提示1308错误怎么办?今天发现新装的CAD 2007有1308错误,直接忽略后关闭软件重启后会再次提醒有1308错误,真是烦人,怎么解决呢?下面小编给大家带来解决方法,一起来看吧
收藏 0 赞 0 分享

ENVI 5.3 SP1安装破解版安装教程(附破解文件)

ENVI是一各IDL开发的专业的遥感图像处理软件,具有强大的图像信息提取、图像增强、图像计算和统计和三维地图地形分析和动画飞行等功能,下面带来了ENVI 5.3 SP1安装破解方法,仅供参考
收藏 0 赞 0 分享
查看更多