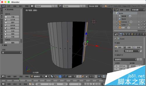
编辑自己的blender模型的时候,发现自己添加的一个面是黑色的,不显示材质,渲染后也一样,但是其它的相似面都没问题。

1、今天是在编辑一个模型,“编辑模式”中选择两根线,然后“W”选择“桥接多组循环边”生成新的面,去掉外面的面就发现这个创建的面与其它的外面不一样,是黑色的。



2、熟悉法线的朋友应该都知道这是法线问题,我们选择这个面,发现“法线坐标”确实与其它面是相反的不一样的。

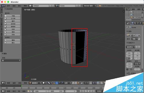
3、在“编辑模式”下,按“a”键全选这个模型。

4、然后“ctrl+n”快捷键,重新计算法线,然后就ok了。


5、如果是内部贴图纹理不显示,可能是没有开启“双面”渲染,可以选中模型,在右边的属性中选择“数据”。


6、在其中的“法向”下勾选“双面”。

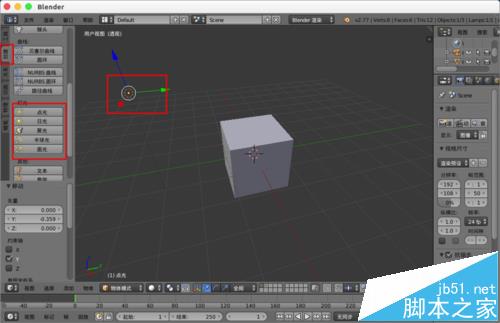
7、如果你渲染后全是黑色的的话,这可能就是没有添加灯光。

8、可以“shift+a”,或者在左边“创建” 添加一个“灯光”到合适的位置就可以了。

相关推荐: