在blender渲染场景的时候,我们经常会遇到场景很复杂,里面的物体很多,全部渲染起来需要很长时间比较麻烦,所以我们工作的时候经常会用到选取区域进行渲染。

1、blender打开一个场景,里面物体可能比较多,也相对更复杂。

2、一般我们如果直接渲染整个场景,场景里物体很复杂的话会很浪费时间降低效率。

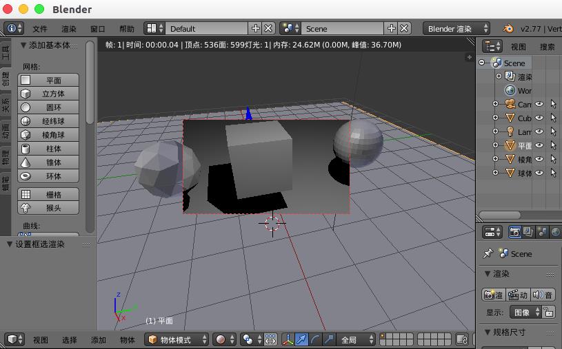
3、我们可以按“ctrl+b”键,选择需要渲染预览的物体区域,会出现红框选区。

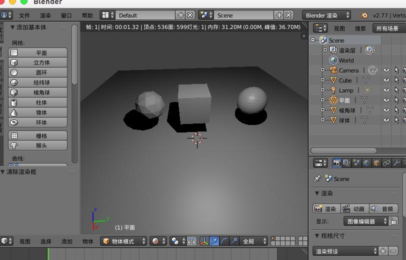
4、然后我们按“shift+z”键,进行渲染预览,我们发现只会渲染选区的部分。

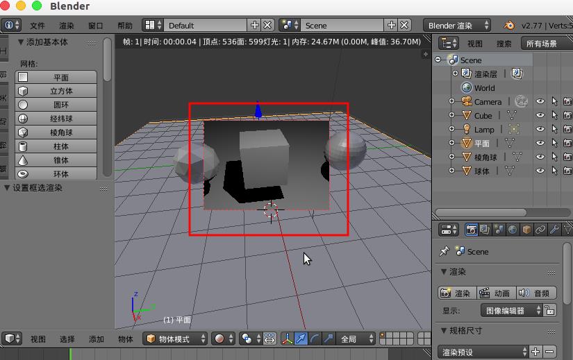
5、再次按“shift+z”就可以取消渲染,但是我们发现选取的“红框”,一直在上面。

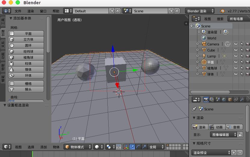
6、如果要取消选区渲染可以直接按“ctrl+alt+b”键就可以取消区域渲染,红框也就消失了。

注意事项:
如果ctrl+alt+b无法取消区域渲染红框,一般可能是快捷键冲突了,需要把系统中冲突的快捷键重新设置。
相关推荐: