很多人都不知道OPPO R7 Plus有几个版本,自然也就不知道其中的区别。其实OPPO R7 Plus不同版本不仅仅是网络支持差异,在搭配的核心硬件CPU上也有不同,下面具体对比一下。

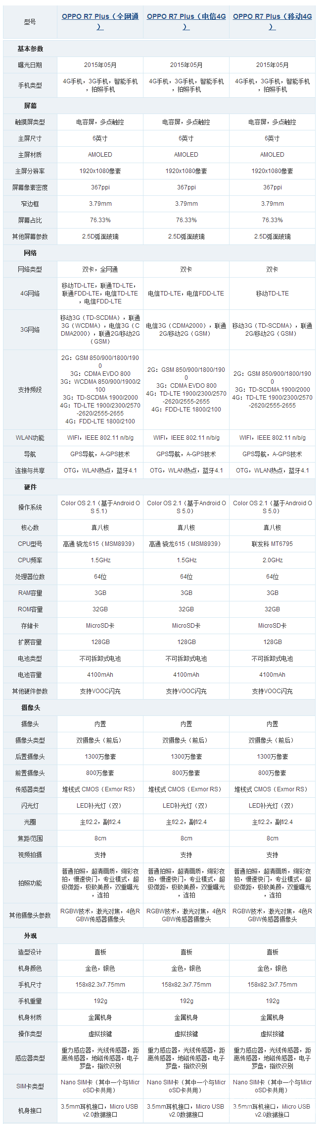
从网络上区分的话,OPPO R7 Plus有全网通、电信4G和移动4G三个版本,其中全网通版支持移动/联通/电信所有网络,后两者则为针对电信与移动用户,以下是OPPO R7 Plus全网通/电信4G和移动4G版本区别对比,如图。

OPPO R7 Plus全网通、电信版和移动版详细对比图
从对比图来看,除了网络只是不同,OPPO R7 Plus全网通/电信4G版和移动4G版搭载的处理器也有所不同。其中OPPO R7 Plus全网通和电信4G版都搭载的是高通615八核处理器,而OPPO R7 Plus移动4G版则搭载的是联发科MT6795八核处理器,除此之外,三个版本并无起其它区别。