小米16000mAh移动电源能不能带上飞机?小米即将在双十一推出一款16000mAh移动电源,很多朋友都很关心这款16000mAh移动电源能不能带上飞机,下文小编就为大家揭晓小米16000mAh移动电源能否登机,有需要的朋友一起去了解下吧。
小米将于双11旗舰在天猫旗舰店首发一款16000mAh移动电源,售价99元,提供了两个USB接口,外壳材质依然是铝合金,而且体积小巧,携带方便,看起来相当不错。
雷军此前曾在微博透露,小米这款16000mAh移动电源内置5节18650电池,每节3200mAh,能量密度高达725Wh/L,主力供应商是LG和松下,比之前的10400mAh电池只重了20%多,但容量增加了约60%。
那么问题来了,它能带上飞机吗?
根据民航总局关于旅客携带锂离子电池乘机的规定,备用锂离子电池额定能量不允许100Wh(单个)。也就是说,在这个能量以下的即可携带。
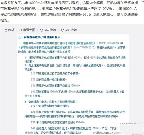
据小米员工@李卓颀的解释,小米16000mAh移动电源的规格是60Wh,在电源底部也做了明确的标识,是可以通过安检的,可以放心使用。
如此来算的话,这款电源的额定电压应该在3.75V左右(60Wh=60VAh/16Ah=3.75V),输出电压、电流暂时还不确定。