支付宝app专属红包有哪些领取规则?

所属分类: 软件教程 / 手机软件 阅读数: 879
收藏 0 赞 0 分享

今天我们就来详细介绍一下支付宝之专属红包活动规则的详细介绍,请看下文详细介绍。

1、手机下载安装好支付宝,然后打开支付宝

2、打开支付宝后,就登录账号密码

3、进入支付宝后,往下滑动,看到惠支付

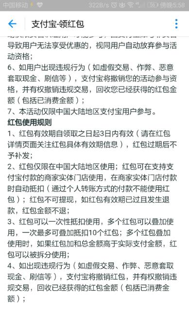
4、接着,点击专属红包

5、进入专属红包后,点击上方活动规则

6、现在就可以看到专属红包的一些活动规则了

7、仔细阅读哦

以上就是关于支付宝专属红包的规则介绍,希望大家喜欢,请继续关注脚本之家。

相关推荐:

支付宝生活号怎么查询自己的PID?

支付宝app专属红包怎么查看余额?

支付宝app骑共享单车每天最多能获得多少绿色能量?

更多精彩内容其他人还在看

支付宝怎么设置个人主页背景图?

支付宝怎么设置个人主页背景图?支付宝的个人主页可以自己设置背景图,该怎么设置呢?下面我们就来看看支付宝设置主页背景图片的教程,需要的朋友可以参考下
收藏 0 赞 0 分享

手机爱奇艺积分明细怎么查看?

手机爱奇艺积分明细怎么查看?手机爱奇艺可以获得积分,比如登陆签到等等,方法很多,想要查看爱奇艺积分的明细,该怎么查看呢?下面我们就来看看详细的教程,需要的朋友可以参考下
收藏 0 赞 0 分享

天天P图怎么制作趣动视频?

天天P图怎么制作趣动视频?手机天天P图可以制作10秒的趣味视频,该怎么制作呢?下面我们就来看看详细的教程,需要的朋友可以参考下
收藏 0 赞 0 分享

百度地图怎么查询交通号?

百度地图怎么查询交通号?百度地图中可以查询所有交通号,具体该怎么查询呢》?下面我们就来看看详细的教程,很简单,需要的朋友可以参考下
收藏 0 赞 0 分享

支付宝体育服务早起打卡怎么玩?

支付宝体育服务早起打卡怎么玩?很多朋友问支付宝早起打卡在哪,怎么玩,今天我们就来看看支付宝早起打卡的玩法,很简单,需要的朋友可以参考下
收藏 0 赞 0 分享

苏宁易购App怎么关联微信登陆?

苏宁易购App怎么关联微信登陆?苏宁易购不想要注册,直接使用微信登陆,该怎么关联微信账号呢?下面我们就来看看详细的教程,需要的朋友可以参考下
收藏 0 赞 0 分享

微信怎么充值公交卡? 微信公交卡充值方法

微信怎么充值公交卡?微信现在可以直接充值公交卡了,该怎么充值呢?下面我们就来看看微信公交卡充值方法,很简单,需要的朋友可以参考下
收藏 0 赞 0 分享

微信怎么查询公交车到站时间及位置?

微信怎么查询汽车到站时间及位置?等的公交车总是不来,想要知道公交车的现在的具体位置,以及什么时候到站,该怎么查询呢?下面我们就来看看微信查询公交车实时信息的教程,需要的朋友可以参考下
收藏 0 赞 0 分享

小红书笔记怎么隐藏?

小红书笔记怎么隐藏?小红书中写的笔记不想让陌生人或附近的人看到,该怎么隐藏起来呢?下面我们就来看看小红书隐藏笔记的方法,需要的朋友可以参考下
收藏 0 赞 0 分享

抖音怎么拍摄戴头盔骑摩托车特效?

抖音怎么拍摄戴头盔骑摩托车特效?抖音拍摄小视频的时候可以使用自带的一些效果,该怎么制作戴头盔骑摩托车的视频呢?下面我们就来看看详细的教程,需要的朋友可以参考下
收藏 0 赞 0 分享
查看更多