小米畅聊是什么?小米畅聊使用注意事项

所属分类: 软件教程 / 手机软件 阅读数: 629
收藏 0 赞 0 分享

小米畅聊是什么?这是一款针对目前比较火的免费通话软件,用户在安装后即可实现免费通话功能,不会收取您的资讯费!既然小米畅聊这么好,那么小米畅聊在哪里下载?

小米畅聊是什么,小米畅聊在哪里下载[图]图片1

据小编得到最新消息,用户只需要到小米官方申请内测资格即可提前享受免费通话功能。

小米畅聊原理简介

小米畅聊采用回拨通话方式工作,简单说来就是主叫用户A通过该APP呼出网络电话提交号码信息后,畅聊服务回拨给用户A,A接听后畅聊会继续呼叫被叫用户B,B接听后双方就可以在畅聊搭建起的"通话线路"下免费通话。整个过程中只有主叫用户会消耗少量流量。

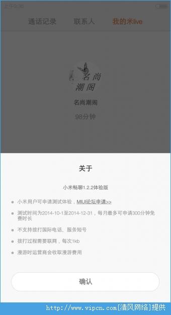
小米畅聊使用注意事项:

小米用户可通过MIUI论坛申请测试体验,测试时间为2014-10-1至2014-12-31,每个月最多可申请300分钟免费时长;

不支持拨打国际电话、服务短号;

拨打过程需要联网,每次1kb;

漫游时运营商会收取漫游费用;

更多精彩内容其他人还在看

支付宝怎么设置个人主页背景图?

支付宝怎么设置个人主页背景图?支付宝的个人主页可以自己设置背景图,该怎么设置呢?下面我们就来看看支付宝设置主页背景图片的教程,需要的朋友可以参考下
收藏 0 赞 0 分享

手机爱奇艺积分明细怎么查看?

手机爱奇艺积分明细怎么查看?手机爱奇艺可以获得积分,比如登陆签到等等,方法很多,想要查看爱奇艺积分的明细,该怎么查看呢?下面我们就来看看详细的教程,需要的朋友可以参考下
收藏 0 赞 0 分享

天天P图怎么制作趣动视频?

天天P图怎么制作趣动视频?手机天天P图可以制作10秒的趣味视频,该怎么制作呢?下面我们就来看看详细的教程,需要的朋友可以参考下
收藏 0 赞 0 分享

百度地图怎么查询交通号?

百度地图怎么查询交通号?百度地图中可以查询所有交通号,具体该怎么查询呢》?下面我们就来看看详细的教程,很简单,需要的朋友可以参考下
收藏 0 赞 0 分享

支付宝体育服务早起打卡怎么玩?

支付宝体育服务早起打卡怎么玩?很多朋友问支付宝早起打卡在哪,怎么玩,今天我们就来看看支付宝早起打卡的玩法,很简单,需要的朋友可以参考下
收藏 0 赞 0 分享

苏宁易购App怎么关联微信登陆?

苏宁易购App怎么关联微信登陆?苏宁易购不想要注册,直接使用微信登陆,该怎么关联微信账号呢?下面我们就来看看详细的教程,需要的朋友可以参考下
收藏 0 赞 0 分享

微信怎么充值公交卡? 微信公交卡充值方法

微信怎么充值公交卡?微信现在可以直接充值公交卡了,该怎么充值呢?下面我们就来看看微信公交卡充值方法,很简单,需要的朋友可以参考下
收藏 0 赞 0 分享

微信怎么查询公交车到站时间及位置?

微信怎么查询汽车到站时间及位置?等的公交车总是不来,想要知道公交车的现在的具体位置,以及什么时候到站,该怎么查询呢?下面我们就来看看微信查询公交车实时信息的教程,需要的朋友可以参考下
收藏 0 赞 0 分享

小红书笔记怎么隐藏?

小红书笔记怎么隐藏?小红书中写的笔记不想让陌生人或附近的人看到,该怎么隐藏起来呢?下面我们就来看看小红书隐藏笔记的方法,需要的朋友可以参考下
收藏 0 赞 0 分享

抖音怎么拍摄戴头盔骑摩托车特效?

抖音怎么拍摄戴头盔骑摩托车特效?抖音拍摄小视频的时候可以使用自带的一些效果,该怎么制作戴头盔骑摩托车的视频呢?下面我们就来看看详细的教程,需要的朋友可以参考下
收藏 0 赞 0 分享
查看更多