一直让大家翘首以盼的微信最核心的杀手锏——“微信支付”终于开放申请了!今天微信团队在官网发布消息,微信公众平台支付功能已正式开放申请,已开通公众号的开发者可以登录公众平台申请App支付功能。未开通公众号的APP开发者,我们将在近期开放,届时可在微信开放平台申请。
微信官方正式宣布,此前尚处于内测阶段的微信支付接口,即日起对通过微信认证的服务号全面开放。需要申请微信支付接口的商家,首先需要申请成为服务号,并在申请微信认证,签订合同并缴纳保证金后,申请全网发布,即可开通微信支付能力。

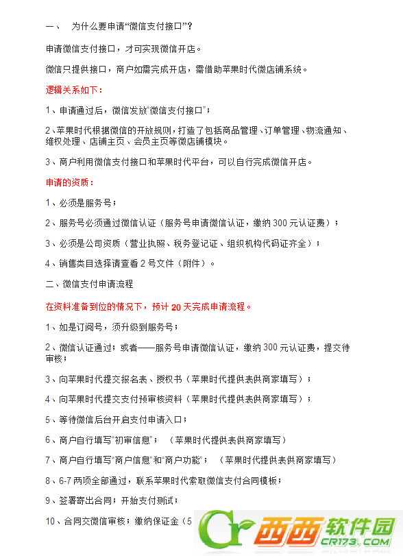
微信支付接口怎么申请 微信支付接口申请教程
目前微信支付确定将面向综合商城、服饰鞋包、运动户外、美妆用品、家装家纺、汽车及配件、数码家电、母婴、图书等约10个大型类目开放微信支付申请。微信本次先向相对成熟的行业开放,后续会根据平台的运营情况再考虑向其它行业逐步开放。值得注意的是,一直颇受关注的本地生活服务类商户并不在此次微信支付开放申请的类目之中。
在支付费率方面,目前微信支付对所有类目商户的费率均为0.6%,低于支付宝。不过,相比支付宝,微信支付需要向所有类目商家收取2万元保证金,而支付宝并不收取这一项费用。
微信支付申请流程:



微信支付首期开放类目及对应资费
本次在微信支付的全面开放之前,微信也邀请了银行业、航空业、第三方电商平台等试点,包括易迅、1号店、友宝、大众点评、唯品会等。微信方面介绍称,目前微信支付使用的是B2C即时到账接口,暂不支持C2C的担保交易类型。
除了全面开放支付接口,微信还将推出线下POS机——微POS。微POS主要面向本地生活服务商家提供支付解决方案,商家通过服务员端输入金额后,自动生成二维码,消费者使用微信扫码进入支付页面,输入密码后完成支付。
而在上个月,支付宝已全面停止受理微信场景下的支付接口申请。一些商家在微信中建立的电商平台,不能接入支付宝支付,未来或将被逐步清退,在微信平台上营业的商家需被迫另择支付渠道。随着微信支付接口的全面放开,这些被支付宝拒绝的商家,很可能最终被推向微信支付的怀抱。
公众号如何申请微信支付API接口?

微信支付商家合作相关问题:
微信支付商户接入未全面开放,若您希望成为微信支付的商家或需与微信支付进行商务合作,(目前只支持服务号申请)请您联系weixinbd@tencent.com,我们收到您的邮件(邮件可附上您的公司介绍及合作意向),如果核实后符合条件,我们会有专人与您联系,感谢您的支持,谢谢!