华为p30和小米9哪个好?很多小伙伴们都还不知道,下面小编为大家整理了华为p30和小米9区别对比评测,一起来看看吧。
华为p30和小米9区别对比:
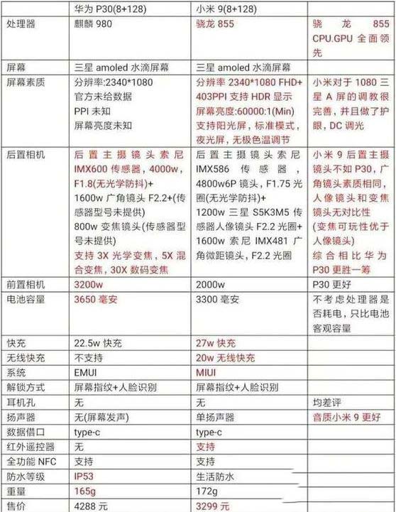
首先我们先来看看两款手机的详细参数对比,如下图:

小米9
小米9采用6.39英寸屏幕,材质为三星AMOLED,分辨率为2340×1080,支持第五代屏幕指纹解锁,处理器则是采用骁龙855处理器,电池3300mAh,支持27W快充20W无线闪充,采用了LPDDR4x+UFS2.1+系统级优化,支持Game Turbo加持。

小米9搭载了最新的7nm高通骁龙855处理器,最高主频2.84GHz,单核性能提升45%,安兔兔v7.2.4版本中综合跑分为387851,登顶安卓手机阵营榜首。

GPU性能上,骁龙855内置的Adreno 640图形渲染速度提升20%,同时小米9还新增了Game Turbo模式,支持游戏场景感知、游戏触控模式、游戏显示增强、玩大型3D手游更畅快。除了骁龙855之外,小米9还采用了LPDDR4x+UFS2.1+系统级优化,模拟18个月使用后,系统卡顿降低35%。

值得一提是,小米9的拍照又有了长足进步。刚刚,DxOMark放出了小米9的拍照评分,总分107(拍照子项112分,视频99分),仅次于109分的华为Mate 20 Pro(拍照114分,视频97分)、华为P20 Pro(拍照114分,视频98分)

华为p30
4月11日下午,华为在国内正式发布新一代旗舰机P30、P30 Pro,主打卖点自然是超强的拍照能力,号称要改变拍照规则。

华为P30搭载4000万像素超感光徕卡三摄(4000万像素超感光镜头+1600万像素超广角镜头+800万像素长焦镜头),支持3倍光学变焦,5倍混合变焦,最大30倍数码变焦。

华为P30系列都搭载了1/1.7英寸型超感光传感器,RYYB全新色彩滤镜阵列设计,重塑三原色,进光量提升40%。HUAWEI P30最高支持ISO 204800,华为P30系列超广角镜头,容纳更多视野,还能实现2.5cm超微距拍摄。华为P30系列还支持双景录像,全景和特写同时拍摄。华为P30是3200万像素前置摄像头,支持HDR+逆光暗光智美自拍。外观设计方面,华为P30采用了OLED水滴屏,屏幕为6.1英寸FHD+。

华为P30搭载麒麟980处理器,标配6G+128G存储组合,跑分在31万左右,拍照能力堪称行业佼佼者,此外华为P30同样会支持屏下指纹功能和22.5W的快充功率,解锁速度提升30%。
对比总结
客观说,骁龙855性能比麒麟980好一些,但从拍照来说,底大一级压死人,小米9拍照不如P30。P30续航长,小米9支持无线充电,各有所长。小米的优势一直以来就是性价比,更加划算的低价可以买到更高的配置。华为P30的优势则是拍照更好,电池续航长。小编觉得需要性价比高的选择小米9,如果不差钱的话那还是直接买华为p30吧!