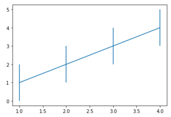
在matplotlib中,errorbar方法用于绘制带误差线的折线图,基本用法如下
plt.errorbar(x=[1, 2, 3, 4], y=[1, 2, 3, 4], yerr=1)
输出结果如下

yerr参数用于指定y轴水平的误差,同时该方法也支持x轴水平的误差,对应参数xerr。指定误差值有多种方式,上述代码展示的是指定一个统一标量的用法,此时,所以的点误差值都一样。
除此之外,还可以指定为一个和点的个数相同的数组,为每个点单独设置误差值,用法如下
plt.errorbar(x=[1, 2, 3, 4], y=[1, 2, 3, 4], yerr=[1, 2, 3, 4])
输出结果如下

另外,考虑到每个点的上下误差会不同,也支持用行数为2的多维数组来单独指定每个点上下的误差值,用法如下
plt.errorbar(x=[1, 2, 3, 4], y=[1, 2, 3, 4], yerr=[[1,2,3,4],[1, 2, 3, 4]])
输出结果如下

xerr参数的用法和yerr相同,这里不再赘述,示例如下
plt.errorbar(x=[1, 2, 3, 4], y=[1, 2, 3, 4], xerr=1)
输出结果如下

errorbar方法支持同时指定xerr和yerr参数,用法如下
plt.errorbar(x=[1, 2, 3, 4], y=[1, 2, 3, 4], xerr=0.5, yerr=0.5)
输出结果如下

对于误差图的样式,可以通过以下几个参数来个性化指定
1. fmt
fmt参数的值和plot方法中指定点的颜色,形状,线条风格的缩写方式相同,示例如下
plt.errorbar(x=[1, 2, 3, 4], y=[1, 2, 3, 4], yerr=1, fmt='co--')
上述代码同时指定了3个属性,输出结果如下

默认的图中只有线条这一元素,所以当我们指定了点的属性时,如果不指定线条的风格等属性,则对应的属性为空,线条元素不会显示,示例如下
plt.errorbar(x=[1, 2, 3, 4], y=[1, 2, 3, 4], yerr=1, fmt='co')
上述代码没有指定线条的风格,输出结果如下

再来看一个例子,示例如下
plt.errorbar(x=[1, 2, 3, 4], y=[1, 2, 3, 4], yerr=1, fmt='c')
上述代码只指定了颜色属性,输出结果如下

2. ecolor
ecolor参数指定error bar的颜色,可以和折线的颜色加以区分,用法如下
plt.errorbar(x=[1, 2, 3, 4], y=[1, 2, 3, 4], yerr=1, fmt='co--', ecolor='g')
输出结果如下

3. elinewidth
elinewidth参数指定error bar的线条宽度,用法如下
plt.errorbar(x=[1, 2, 3, 4], y=[1, 2, 3, 4], yerr=1, fmt='ro-',ecolor='k',elinewidth=10)
输出结果如下

4. lims系列参数
lims系列参数用于控制误差线的显示,对于x轴水平的误差线而言,有以下两个参数
1. xuplims
2. xlolims
对于y轴水平的误差线而言,有以下两个参数
1. uplims
2. lolims
这四个参数默认的取值为False, 当取值为True时,对应方向的误差线不显示,同时在另外一个方向上的误差线上,会用箭头加以标识。
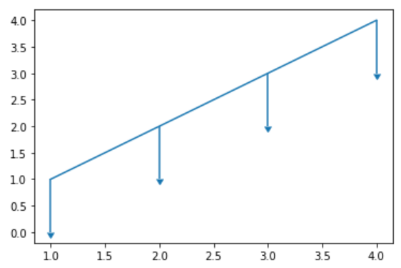
当uplims参数的值为True时,向上的误差线不显示,向下的误差线加箭头,用法如下
plt.errorbar(x=[1, 2, 3, 4], y=[1, 2, 3, 4], yerr=1, uplims=True)
输出结果如下

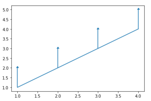
当lolims参数的值为True时,向下的误差线不显示,向上的误差线加箭头,用法如下
plt.errorbar(x=[1, 2, 3, 4], y=[1, 2, 3, 4], yerr=1, lolims=True)
输出结果如下

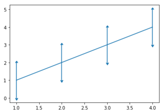
当uplims和lolims参数的值都为True时,双向的误差线都加箭头,用法如下
plt.errorbar(x=[1, 2, 3, 4], y=[1, 2, 3, 4], yerr=1, uplims=True, lolims=True)
输出结果如下

除了指定为标量外,lims系列参数的值也可以是一个列表,为每个点单独设值,用法如下
plt.errorbar(x=[1, 2, 3, 4], y=[1, 2, 3, 4], yerr=1, uplims=[False, True, False, True], lolims=[True, False, True, False])
输出结果如下

不同的True和False的组合可以实现不同的效果,示例如下
plt.errorbar(x=[1, 2, 3, 4], y=[1, 2, 3, 4], yerr=0.5, uplims=[True,True,False,False],lolims=[True,False,True,False])
输出结果如下

和xerr,yerr类似,我们也可以同时指定4个lims参数,示例如下
plt.errorbar(x=[1, 2, 3, 4], y=[1, 2, 3, 4], yerr=0.5, uplims=[True,True,False,False],lolims=[True,False,True,False],xerr=0.5, xuplims=[True,False,True,False],xlolims=[True,True,False,False])
输出结果如下

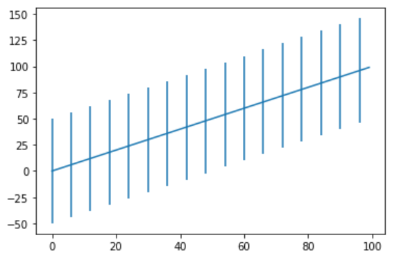
5. errorevery
errorevery参数用于指定误差线的抽样频率,默认情况下,每个点的误差线都会显示,当点很多且密集分布时, 每个点都显示误差线的话,就很难看出有效的信息,比如下图
plt.errorbar(x=range(100), y=range(100),yerr=50)

过于密集的情况下,可以使用errorevery参数进行抽样,基本用法如下
plt.errorbar(x=range(100), y=range(100),yerr=50,errorevery=6)
上述代码表示从第一个点开始,每6个点画一个误差线,这样抽样之后,误差线就不那么密集了,输出结果如下

除了以上几个专属的基本参数外,还有很多的通用参数,可以对errorbar的样式进行精细调整,示例如下
plt.errorbar(x=[1, 2, 3, 4], y=[1, 2, 3, 4], yerr=1, marker='s', mfc='red', mec='green', ms=20, mew=4)
输出结果如下

errorbar的参数较多,熟练掌握常用的几个即可。