引子
Matlab中有一个函数叫做find,可以很方便地寻找数组内特定元素的下标,即:Find indices and values of nonzero elements。
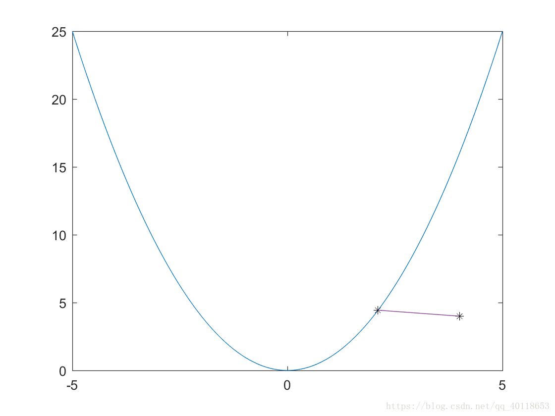
这个函数非常有用。比如,我们想计算图1中点Q(x0, y0)抛物线的最短距离。一个可以实施的方法是:计算出抛物线上所有点到Q点的距离,找到最小值,用find函数找到最小值对应的下标,即M点横坐标和纵坐标对应的元素的下标,M点到Q点的距离就是最短距离。
首先给出Matlab使用find函数实现的代码:
a = linspace(-5,5,1000); b = a .^2; x0 = 4; y0 = 4; dis = sqrt((a - x0).^2 + (b - y0).^2); mm = find (dis == min(dis)); a0 = a(mm); b0 = b(mm); disMin = sqrt((a0 - x0).^2 + (b0 - y0).^2); plot(a, b); hold on; scatter(x0, y0, 'k*'); scatter(a0, b0, 'k*'); xx = [a0, x0]; yy = [b0, y0]; plot(xx, yy);

NumPy中的where函数
Syntax: np.where(conditions, [x,y])
具体实现代码如下:
import numpy as np
import math
import matplotlib.pyplot as plt
a = np.linspace(-5, 5, 10000)
b = a * a
x0 = 4
y0 =4
num = np.linspace(0, len(a) - 1, len(a))
dis = np.linspace(0, 0, len(a))
for k in num:
k = int(k)
dis[k] = dis[k] + math.sqrt((a[k] -x0) **2 + (b[k] - y0) **2)
disMin = min(dis)
disMinIndex = np.where(dis == disMin)
disMin0 = math.sqrt((a[disMinIndex] - x0) **2 + (b[disMinIndex] - y0) **2)
print('The mininum distance:',disMin)
print('The mininum distance:',disMin0)
print(type(dis))
a0 = a[disMinIndex]
b0 = b[disMinIndex]
fig = plt.figure(figsize = (6,6), dpi = 200)
ax1 = plt.subplot(1,1,1)
line11 = ax1.scatter(a,b,s = 1)
line12 = ax1.scatter(x0, y0, s = 100, marker = '*', color = 'darkorange')
line13 = ax1.scatter(a0, b0, s = 100, marker = '*', color = 'darkorange')
line14 = ax1.plot([x0,a0],[y0,b0], color = 'darkorange')
line15 = ax1.text(4.2,4,'Q(x0,y0)')
line16 = ax1.text(0.6,5, 'M(a0,b0)')
line18 = plt.xlim(-5,5)
line17 = plt.ylim(0,25)
plt.savefig('C:/Users/BRIAR/Desktop/index.png')
plt.show()
The mininum distance: 1.943317035
The mininum distance: 1.9433170350024023
class ‘numpy.ndarray'

List中的index函数
Syntax: List.index(aimElement)
注意:此处需将NumPy数组转换成List格式的数据。
具体实现代码如下:
import numpy as np
import math
import matplotlib.pyplot as plt
a = np.linspace(-5, 5, 10000)
b = a * a
x0 = 4
y0 =4
num = np.linspace(0, len(a) - 1, len(a))
dis = np.linspace(0, 0, len(a))
for k in num:
k = int(k)
dis[k] = dis[k] + math.sqrt((a[k] -x0) **2 + (b[k] - y0) **2)
disMin = min(dis)
disList = dis.tolist()
disMinIndex = disList.index(disMin)
disMin0 = math.sqrt((a[disMinIndex] - x0) **2 + (b[disMinIndex] - y0) **2)
print('The mininum distance:',disMin)
print('The mininum distance:',disMin0)
print(type(disList))
a0 = a[disMinIndex]
b0 = b[disMinIndex]
fig = plt.figure(figsize = (6,6), dpi = 200)
ax1 = plt.subplot(1,1,1)
line11 = ax1.scatter(a,b,s = 1)
line12 = ax1.scatter(x0, y0, s = 100, marker = '*', color = 'darkorange')
line13 = ax1.scatter(a0, b0, s = 100, marker = '*', color = 'darkorange')
line14 = ax1.plot([x0,a0],[y0,b0], color = 'darkorange')
line15 = ax1.text(4.2,4,'Q(x0,y0)')
line16 = ax1.text(0.6,5, 'M(a0,b0)')
line18 = plt.xlim(-5,5)
line17 = plt.ylim(0,25)
plt.savefig('C:/Users/BRIAR/Desktop/index.png')
plt.show()
The mininum distance: 1.943317035
The mininum distance: 1.9433170350024023
class ‘list'

以上就是本文的全部内容,希望对大家的学习有所帮助,也希望大家多多支持脚本之家。